WARNING:
JavaScript is turned OFF. None of the links on this concept map will
work until it is reactivated.
If you need help turning JavaScript On, click here.
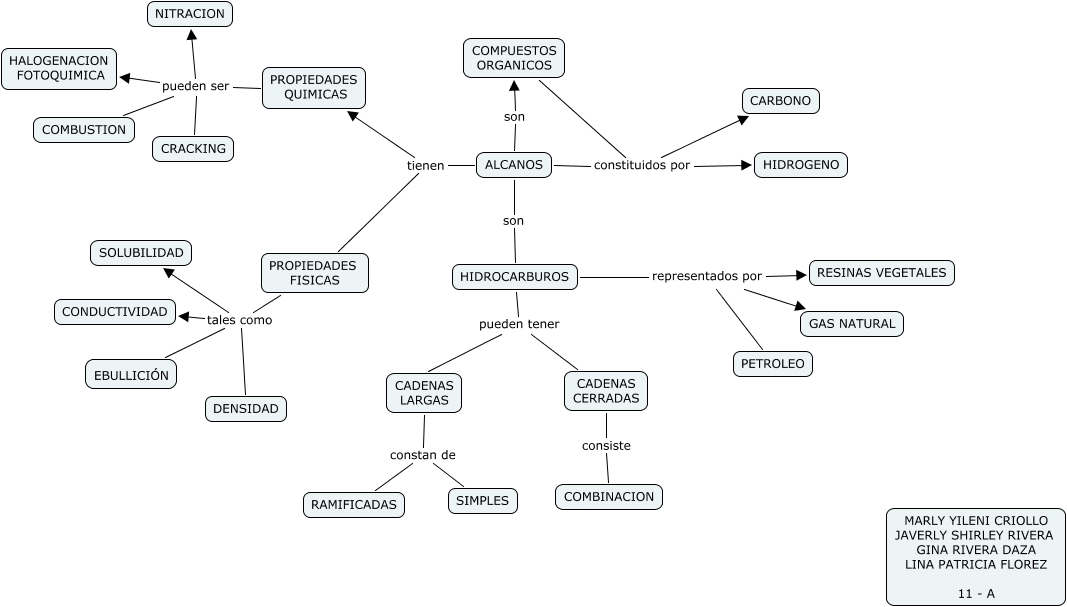
Este Cmap, tiene información relacionada con: HIDROCARBUROS ( criollo, florez, rivera, rivera), ALCANOS son COMPUESTOS ORGANICOS, ALCANOS son HIDROCARBUROS, HIDROCARBUROS pueden tener CADENAS CERRADAS, HIDROCARBUROS representados por RESINAS VEGETALES, PROPIEDADES QUIMICAS pueden ser NITRACION, CADENAS LARGAS constan de SIMPLES, PROPIEDADES FISICAS tales como DENSIDAD, ALCANOS tienen PROPIEDADES FISICAS, ALCANOS constituidos por CARBONO, CADENAS LARGAS constan de RAMIFICADAS, PROPIEDADES FISICAS tales como SOLUBILIDAD, CADENAS CERRADAS consiste COMBINACION, COMPUESTOS ORGANICOS constituidos por HIDROGENO, PROPIEDADES QUIMICAS pueden ser HALOGENACION FOTOQUIMICA, ALCANOS constituidos por HIDROGENO, PROPIEDADES QUIMICAS pueden ser CRACKING, PROPIEDADES FISICAS tales como EBULLICIÓN, HIDROCARBUROS representados por PETROLEO, ALCANOS tienen PROPIEDADES QUIMICAS, HIDROCARBUROS representados por GAS NATURAL