WARNING:
JavaScript is turned OFF. None of the links on this concept map will
work until it is reactivated.
If you need help turning JavaScript On, click here.
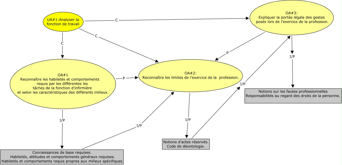
Cette carte de concepts créée avec IHMC CmapTools traite de: UA1, UA#1:Analyser la fonction de travail C OA#3: Expliquer la portée légale des gestes posés lors de l’exercice de la profession., OA#1 Reconnaître les habiletés et comportements requis par les différentes les tâches de la fonction d’infirmière et selon les caractéristiques des différents milieux. P OA#2: Reconnaître les limites de l’exercice de la profession., UA#1:Analyser la fonction de travail C OA#1 Reconnaître les habiletés et comportements requis par les différentes les tâches de la fonction d’infirmière et selon les caractéristiques des différents milieux., Notions d’actes réservés. Code de déontologie. I/P OA#3: Expliquer la portée légale des gestes posés lors de l’exercice de la profession., OA#2: Reconnaître les limites de l’exercice de la profession. I/P Notions d’actes réservés. Code de déontologie., Connaissances de base requises. Habiletés, attitudes et comportements généraux requises. Habiletés et comportements requis propres aux milieux spécifiques I/P OA#2: Reconnaître les limites de l’exercice de la profession., OA#3: Expliquer la portée légale des gestes posés lors de l’exercice de la profession. P OA#2: Reconnaître les limites de l’exercice de la profession., OA#3: Expliquer la portée légale des gestes posés lors de l’exercice de la profession. I/P Notions sur les fautes professionnelles Responsabilités au regard des droits de la personne., OA#1 Reconnaître les habiletés et comportements requis par les différentes les tâches de la fonction d’infirmière et selon les caractéristiques des différents milieux. I/P Connaissances de base requises. Habiletés, attitudes et comportements généraux requises. Habiletés et comportements requis propres aux milieux spécifiques, UA#1:Analyser la fonction de travail C OA#2: Reconnaître les limites de l’exercice de la profession.