WARNING:
JavaScript is turned OFF. None of the links on this concept map will
work until it is reactivated.
If you need help turning JavaScript On, click here.
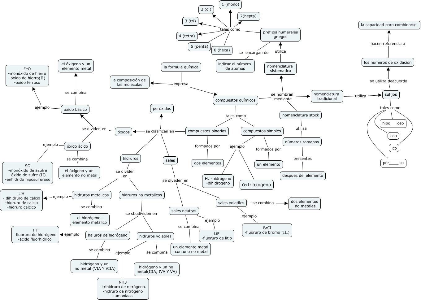
Este Cmap, tiene información relacionada con: nomenclatura inorganica (kelly monsalve, vanessa mera, andrea ruales. 10_c), prefijos numerales griegos se encargan de indicar el número de atomos, compuestos simples formados por un elemento, hidruros no metalicos se sbudividen en haluros de hidrógeno, sales neutras se combina un elemento metal con uno no metal, sales volatiles ejemplo BrCl -fluoruro de bromo (III), hidruros se dividen en hidruros metalicos, compuestos simples ejemplo O3 trióxogeno, prefijos numerales griegos tales como 2 (di), sufijos se utiliza deacuerdo los números de oxidacion, compuestos binarios se clasifican en óxidos, óxido básico ejemplo FeO -monóxido de hierro -óxido de hierro(II) -óxido ferroso, compuestos binarios se clasifican en sales, sufijos tales como per____ico, prefijos numerales griegos tales como 4 (tetra), hidruros metalicos ejemplo LiH - dihidruro de calcio -hidruro de calcio -hidruro calcico, la formula química expresa la composición de las moleculas, compuestos binarios se clasifican en peróxidos, compuestos binarios se clasifican en hidruros, óxidos se dividen en óxido ácido, nomenclatura sistematica utiliza prefijos numerales griegos