WARNING:
JavaScript is turned OFF. None of the links on this concept map will
work until it is reactivated.
If you need help turning JavaScript On, click here.
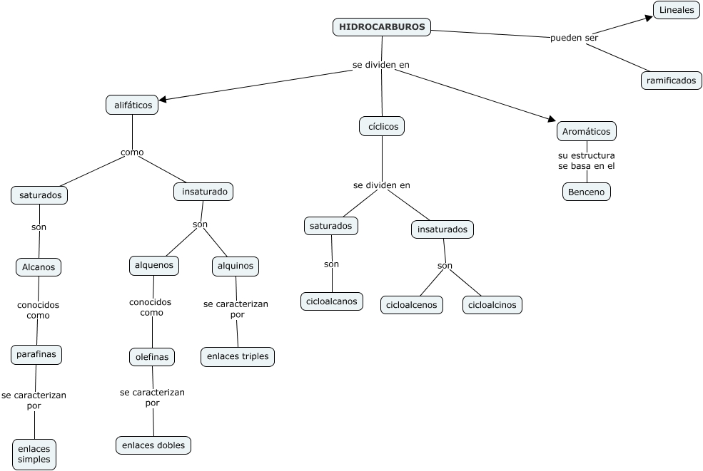
Este Cmap, tiene información relacionada con: HIDROCARBUROS emilly,jenny,cesia franci, saturados son Alcanos, cíclicos se dividen en insaturados, alifáticos como insaturado, HIDROCARBUROS pueden ser ramificados, HIDROCARBUROS se dividen en cíclicos, Aromáticos su estructura se basa en el Benceno, saturados son cicloalcanos, alquinos se caracterizan por enlaces triples, olefinas se caracterizan por enlaces dobles, cíclicos se dividen en saturados, HIDROCARBUROS se dividen en alifáticos, insaturado son alquenos, insaturados son cicloalcinos, Alcanos conocidos como parafinas, alquenos conocidos como olefinas, alifáticos como saturados, HIDROCARBUROS pueden ser Lineales, parafinas se caracterizan por enlaces simples, insaturados son cicloalcenos, HIDROCARBUROS se dividen en Aromáticos