WARNING:
JavaScript is turned OFF. None of the links on this concept map will
work until it is reactivated.
If you need help turning JavaScript On, click here.
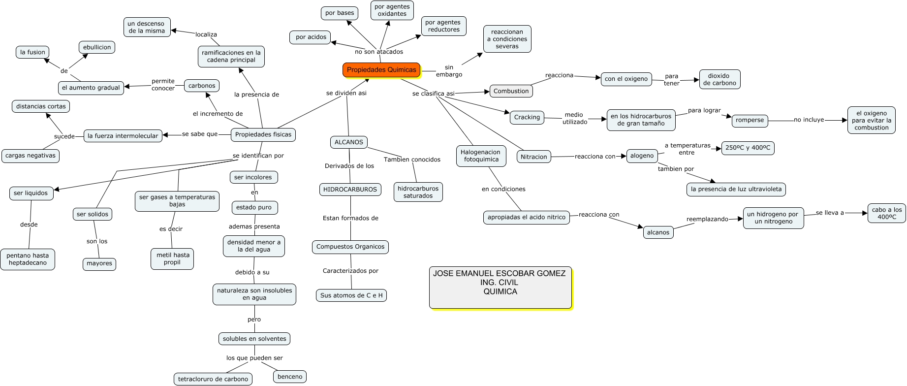
Este Cmap, tiene información relacionada con: carlos bacca 2011, ser incolores en estado puro, ALCANOS Tambien conocidos hidrocarburos saturados, Cracking medio utilizado en los hidrocarburos de gran tamaño, romperse no incluye el oxigeno para evitar la combustion, carbonos permite conocer el aumento gradual, Combustion reacciona con el oxigeno, Propiedades fisicas se identifican por ser gases a temperaturas bajas, Propiedades fisicas se identifican por ser solidos, la fuerza intermolecular sucede distancias cortas, ramificaciones en la cadena principal localiza un descenso de la misma, Propiedades Quimicas no son atacados por agentes reductores, Propiedades Quimicas se clasifica asi Nitracion, alogeno a temperaturas entre 250ºC y 400ºC, Propiedades fisicas se sabe que la fuerza intermolecular, Compuestos Organicos Caracterizados por Sus atomos de C e H, un hidrogeno por un nitrogeno se lleva a cabo a los 400ºC, HIDROCARBUROS Estan formados de Compuestos Organicos, estado puro ademas presenta densidad menor a la del agua, alcanos reemplazando un hidrogeno por un nitrogeno, ser liquidos desde pentano hasta heptadecano