WARNING:
JavaScript is turned OFF. None of the links on this concept map will
work until it is reactivated.
If you need help turning JavaScript On, click here.
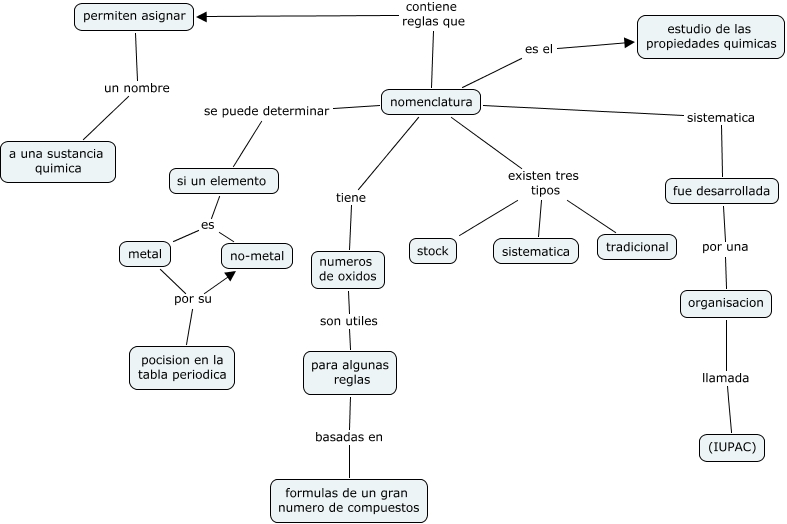
Este Cmap, tiene información relacionada con: julian cardenas (10-b) nomenclatura, nomenclatura es el estudio de las propiedades quimicas, nomenclatura existen tres tipos sistematica, numeros de oxidos son utiles para algunas reglas, para algunas reglas basadas en formulas de un gran numero de compuestos, si un elemento es no-metal, nomenclatura existen tres tipos stock, metal por su pocision en la tabla periodica, nomenclatura contiene reglas que permiten asignar, nomenclatura se puede determinar si un elemento, si un elemento es metal, nomenclatura existen tres tipos tradicional, metal por su no-metal, permiten asignar un nombre a una sustancia quimica, nomenclatura sistematica fue desarrollada, nomenclatura tiene numeros de oxidos, fue desarrollada por una organisacion, organisacion llamada (IUPAC)