WARNING:
JavaScript is turned OFF. None of the links on this concept map will
work until it is reactivated.
If you need help turning JavaScript On, click here.
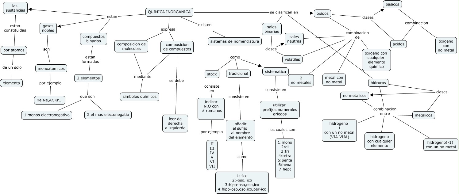
Este Cmap, tiene información relacionada con: yudy muñoz, erika canencio, jivi coronado 10B, volatiles combinacion de metal con no metal, volatiles combinacion de 2 no metales, volatiles combinacion de oxigeno con cualquier elemento quimico, sistemas de nomenclatura como sistematica, sales binarias clases sales neutras, hidruros combinacion entre hidrogeno con cualquier elemento, metalicos combinacion entre hidrogeno(-1) con un no metal, gases nobles son monoatomicos, stock consiste en indicar N.O con # romanos, monoatomicos por ejemplo He,Ne,Ar,Kr..., hidruros combinacion entre hidrogeno 1 con un no metal (VIA-VIIA), compuestos binarios estan formados 2 elementos, QUIMICA INORGANICA expresa composicion de moleculas, acidos combinacion oxigeno con no metal, sales neutras combinacion de oxigeno con cualquier elemento quimico, basicos combinacion oxigeno con no metal, sales neutras combinacion de 2 no metales, QUIMICA INORGANICA estan las sustancias, QUIMICA INORGANICA se clasifican en sales binarias, oxidos clases acidos