WARNING:
JavaScript is turned OFF. None of the links on this concept map will
work until it is reactivated.
If you need help turning JavaScript On, click here.
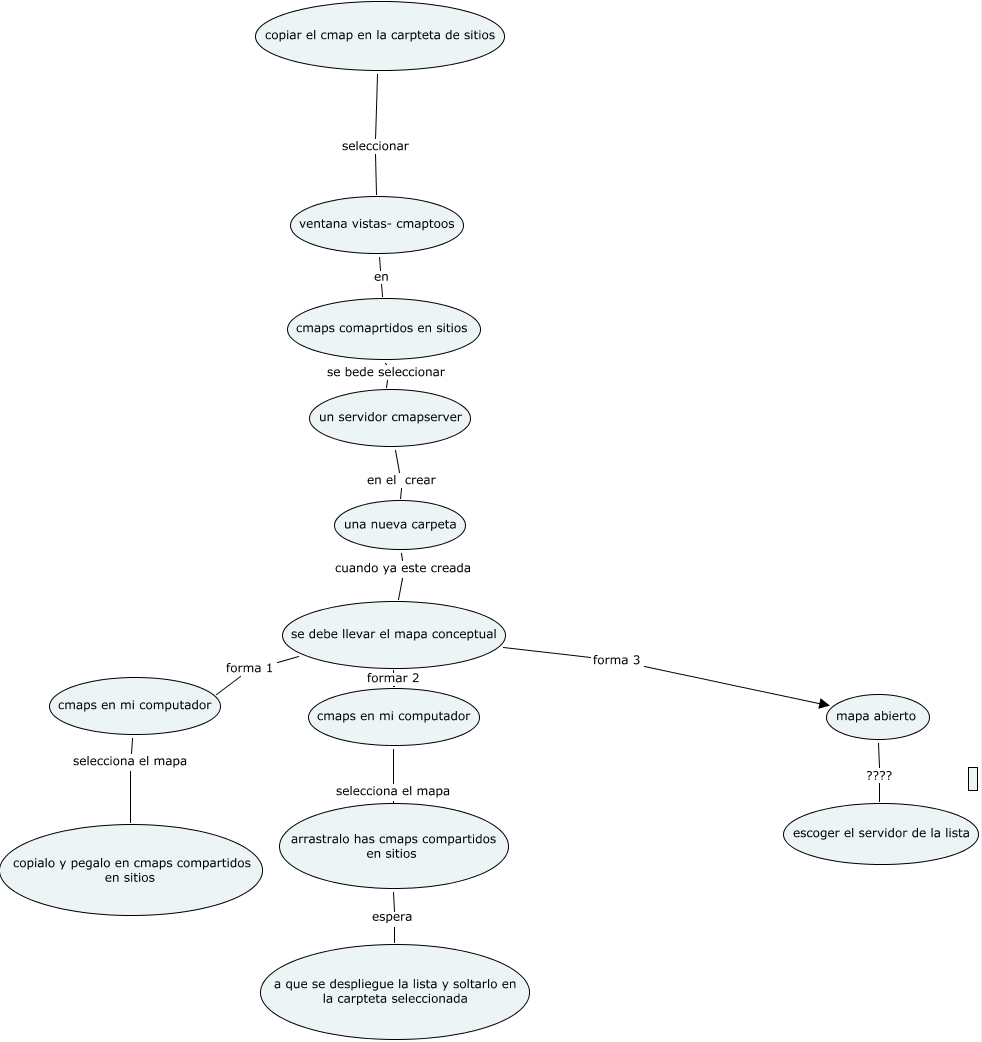
Este Cmap, tiene información relacionada con: publicar carpeta en sitios, se debe llevar el mapa conceptual formar 2 cmaps en mi computador, ventana vistas- cmaptoos en cmaps comaprtidos en sitios, copiar el cmap en la carpteta de sitios seleccionar ventana vistas- cmaptoos, se debe llevar el mapa conceptual forma 3 mapa abierto, cmaps comaprtidos en sitios se bede seleccionar un servidor cmapserver, cmaps en mi computador selecciona el mapa arrastralo has cmaps compartidos en sitios, se debe llevar el mapa conceptual forma 1 cmaps en mi computador, un servidor cmapserver en el crear una nueva carpeta, se debe llevar el mapa conceptual formar 2 cmaps en mi computador, una nueva carpeta cuando ya este creada se debe llevar el mapa conceptual, arrastralo has cmaps compartidos en sitios espera a que se despliegue la lista y soltarlo en la carpteta seleccionada, mapa abierto ???? escoger el servidor de la lista, cmaps en mi computador selecciona el mapa copialo y pegalo en cmaps compartidos en sitios