WARNING:
JavaScript is turned OFF. None of the links on this concept map will
work until it is reactivated.
If you need help turning JavaScript On, click here.
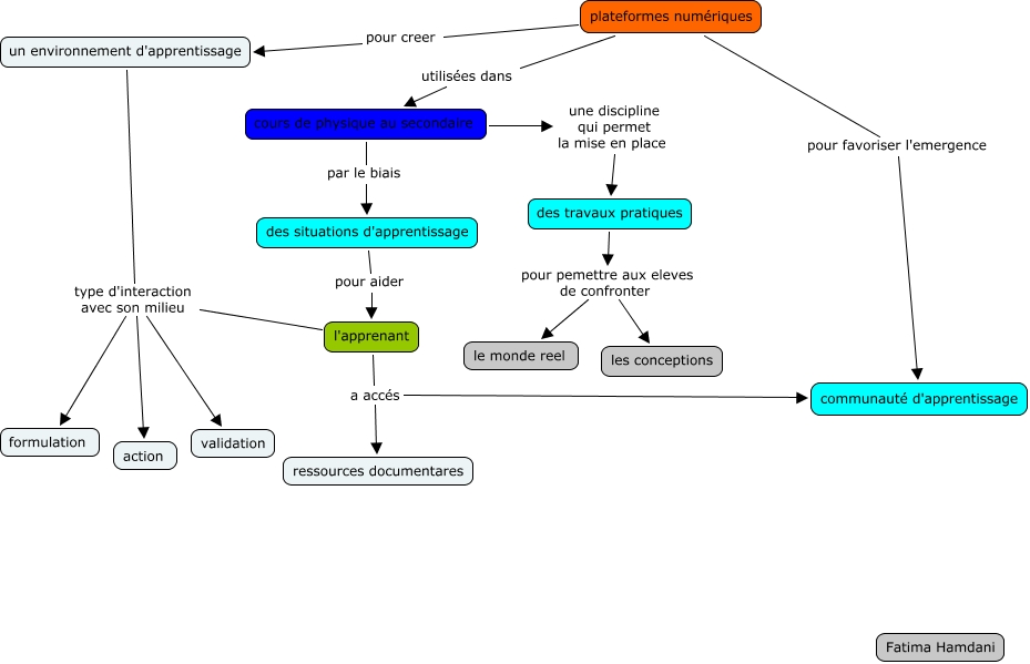
Cette carte de concepts créée avec IHMC CmapTools traite de: projet de recherche de ShawnYoung, un environnement d'apprentissage type d'interaction avec son milieu action, cours de physique au secondaire par le biais des situations d'apprentissage, plateformes numériques pour favoriser l'emergence communauté d'apprentissage, plateformes numériques utilisées dans cours de physique au secondaire, des situations d'apprentissage pour aider l'apprenant, l'apprenant type d'interaction avec son milieu formulation, des travaux pratiques pour pemettre aux eleves de confronter les conceptions, l'apprenant type d'interaction avec son milieu validation, cours de physique au secondaire une discipline qui permet la mise en place des travaux pratiques, l'apprenant a accés ressources documentares, plateformes numériques pour creer un environnement d'apprentissage, un environnement d'apprentissage type d'interaction avec son milieu formulation, l'apprenant type d'interaction avec son milieu action, l'apprenant a accés communauté d'apprentissage, des travaux pratiques pour pemettre aux eleves de confronter le monde reel, un environnement d'apprentissage type d'interaction avec son milieu validation