WARNING:
JavaScript is turned OFF. None of the links on this concept map will
work until it is reactivated.
If you need help turning JavaScript On, click here.
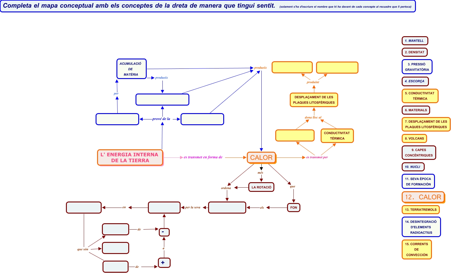
Este Cmap, tiene información relacionada con: Energia interna exa completar, L' ENERGIA INTERNA DE LA TIERRA prové de la, CALOR més LA ROTACIÓ, que són, DESPLAÇAMENT DE LES PLAQUES LITOSFÈRIQUES produint, dona lloc al DESPLAÇAMENT DE LES PLAQUES LITOSFÈRIQUES, L' ENERGIA INTERNA DE LA TIERRA prové de la, FON els, ACUMULACIÓ DE MATÈRIA produeix, CALOR es transmet per CONDUCTIVITAT TÉRMICA, que són, de <math xmlns="http://www.w3.org/1998/Math/MathML"> <mtext> - </mtext> </math>, per ACUMULACIÓ DE MATÈRIA, que són, CONDUCTIVITAT TÉRMICA dona lloc al DESPLAÇAMENT DE LES PLAQUES LITOSFÈRIQUES, <math xmlns="http://www.w3.org/1998/Math/MathML"> <mtext> + </mtext> </math> a <math xmlns="http://www.w3.org/1998/Math/MathML"> <mtext> - </mtext> </math>, per la seva, de <math xmlns="http://www.w3.org/1998/Math/MathML"> <mtext> + </mtext> </math>, CALOR que FON, ACUMULACIÓ DE MATÈRIA produeix CALOR, <math xmlns="http://www.w3.org/1998/Math/MathML"> <mtext> - </mtext> </math> ????