WARNING:
JavaScript is turned OFF. None of the links on this concept map will
work until it is reactivated.
If you need help turning JavaScript On, click here.
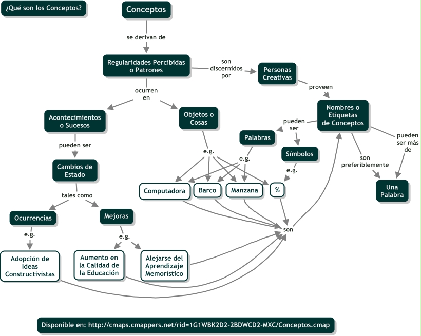
Este Cmap, tiene información relacionada con: Conceptos, Conceptos se derivan de Regularidades Percibidas o Patrones, Regularidades Percibidas o Patrones son discernidos por Personas Creativas, Regularidades Percibidas o Patrones ocurren en Objetos o Cosas, Alejarse del Aprendizaje Memorístico son Nombres o Etiquetas de Conceptos, Ocurrencias e.g. Adopción de Ideas Constructivistas, Personas Creativas proveen Nombres o Etiquetas de Conceptos, Palabras e.g. Computadora, Símbolos e.g. %, Palabras e.g. Barco, Regularidades Percibidas o Patrones ocurren en Acontecimientos o Sucesos, Cambios de Estado tales como Ocurrencias, Nombres o Etiquetas de Conceptos son preferiblemente Una Palabra, Objetos o Cosas e.g. Manzana, Adopción de Ideas Constructivistas son Nombres o Etiquetas de Conceptos, Barco son Nombres o Etiquetas de Conceptos, Aumento en la Calidad de la Educación son Nombres o Etiquetas de Conceptos, Acontecimientos o Sucesos pueden ser Cambios de Estado, Mejoras e.g. Aumento en la Calidad de la Educación, Manzana son Nombres o Etiquetas de Conceptos, Objetos o Cosas e.g. %