WARNING:
JavaScript is turned OFF. None of the links on this concept map will
work until it is reactivated.
If you need help turning JavaScript On, click here.
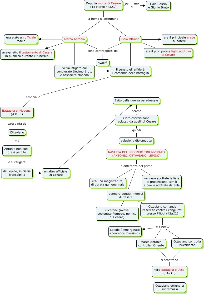
Questa Cmap, creata con IHMC CmapTools, contiene informazioni relative a: Il Secondo Triumvirato e l'Ascesa di Ottaviano (Sonzogni), soluzione diplomatica ???? NASCITA DEL SECONDO TRIUMVIRATO (ANTONIO, OTTAVIANO, LEPIDO), Gaio Ottavio sono contrapposti da rivalità, Ottaviano comanda l'esercito contro i congiurati presso Filippi (42a.C.) in seguito Marco Antonio controlla l'Oriente, Dopo la morte di Cesare (15 Marzo 44a.C.) a Roma si affermano Gaio Ottavio, Ottaviano controlla l'Occidente si scontrano nella battaglia di Azio (31a.C.), verrà istigato dal congiurato Decimo Bruto e assedierà Modena ???? il senato gli affiderà il comando della battaglia, Ottaviano comanda l'esercito contro i congiurati presso Filippi (42a.C.) in seguito Lepido è emarginato (pontefice massimo), Battaglia di Modena (43a.C.) sarà vinta da Ottaviano, Ottaviano comanda l'esercito contro i congiurati presso Filippi (42a.C.) in seguito Ottaviano controlla l'Occidente, Antonio non subì gravi perdite e si rifugerà da Lepido, in Gallia Transalpina, Gaio Ottavio ???? il senato gli affiderà il comando della battaglia, Esito della guerra paradossale perché i loro eserciti sono reclutati da quelli di Cesare, Marco Antonio ???? aveva letto il testamento di Cesare in pubblico durante il funerale., Dopo la morte di Cesare (15 Marzo 44a.C.) a Roma si affermano Marco Antonio, nella battaglia di Azio (31a.C.) ???? Ottaviano ottiene la supremazia, Marco Antonio sono contrapposti da rivalità, NASCITA DEL SECONDO TRIUMVIRATO (ANTONIO, OTTAVIANO, LEPIDO) a differenza del primo vennero adottate le liste di proscrizione, simili a quelle adottate da Silla, vennero puntiti i nemici di Cesare ???? Ottaviano comanda l'esercito contro i congiurati presso Filippi (42a.C.), i loro eserciti sono reclutati da quelli di Cesare quindi soluzione diplomatica, Marco Antonio ???? verrà istigato dal congiurato Decimo Bruto e assedierà Modena