WARNING:
JavaScript is turned OFF. None of the links on this concept map will
work until it is reactivated.
If you need help turning JavaScript On, click here.
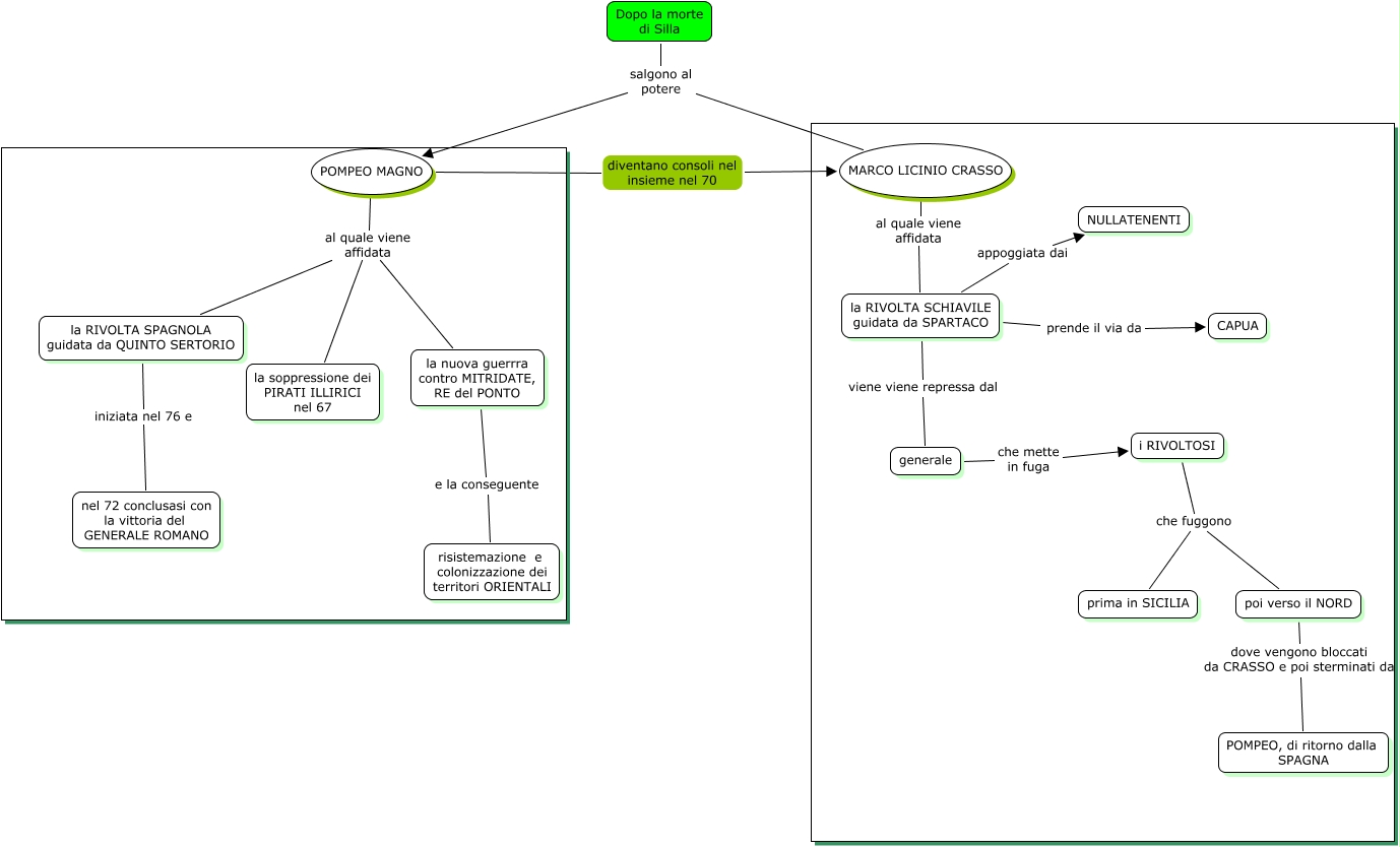
Questa Cmap, creata con IHMC CmapTools, contiene informazioni relative a: pompeo e silla(balzi), Dopo la morte di Silla salgono al potere POMPEO MAGNO, la RIVOLTA SCHIAVILE guidata da SPARTACO viene viene repressa dal generale, Dopo la morte di Silla salgono al potere MARCO LICINIO CRASSO, POMPEO MAGNO diventano consoli nel insieme nel 70 MARCO LICINIO CRASSO, poi verso il NORD dove vengono bloccati da CRASSO e poi sterminati da POMPEO, di ritorno dalla SPAGNA, generale che mette in fuga i RIVOLTOSI, POMPEO MAGNO al quale viene affidata la RIVOLTA SPAGNOLA guidata da QUINTO SERTORIO, la nuova guerrra contro MITRIDATE, RE del PONTO e la conseguente risistemazione e colonizzazione dei territori ORIENTALI, i RIVOLTOSI che fuggono poi verso il NORD, la RIVOLTA SCHIAVILE guidata da SPARTACO appoggiata dai NULLATENENTI, POMPEO MAGNO al quale viene affidata la soppressione dei PIRATI ILLIRICI nel 67, MARCO LICINIO CRASSO al quale viene affidata la RIVOLTA SCHIAVILE guidata da SPARTACO, i RIVOLTOSI che fuggono prima in SICILIA, la RIVOLTA SCHIAVILE guidata da SPARTACO prende il via da CAPUA, la RIVOLTA SPAGNOLA guidata da QUINTO SERTORIO iniziata nel 76 e nel 72 conclusasi con la vittoria del GENERALE ROMANO, POMPEO MAGNO al quale viene affidata la nuova guerrra contro MITRIDATE, RE del PONTO