WARNING:
JavaScript is turned OFF. None of the links on this concept map will
work until it is reactivated.
If you need help turning JavaScript On, click here.
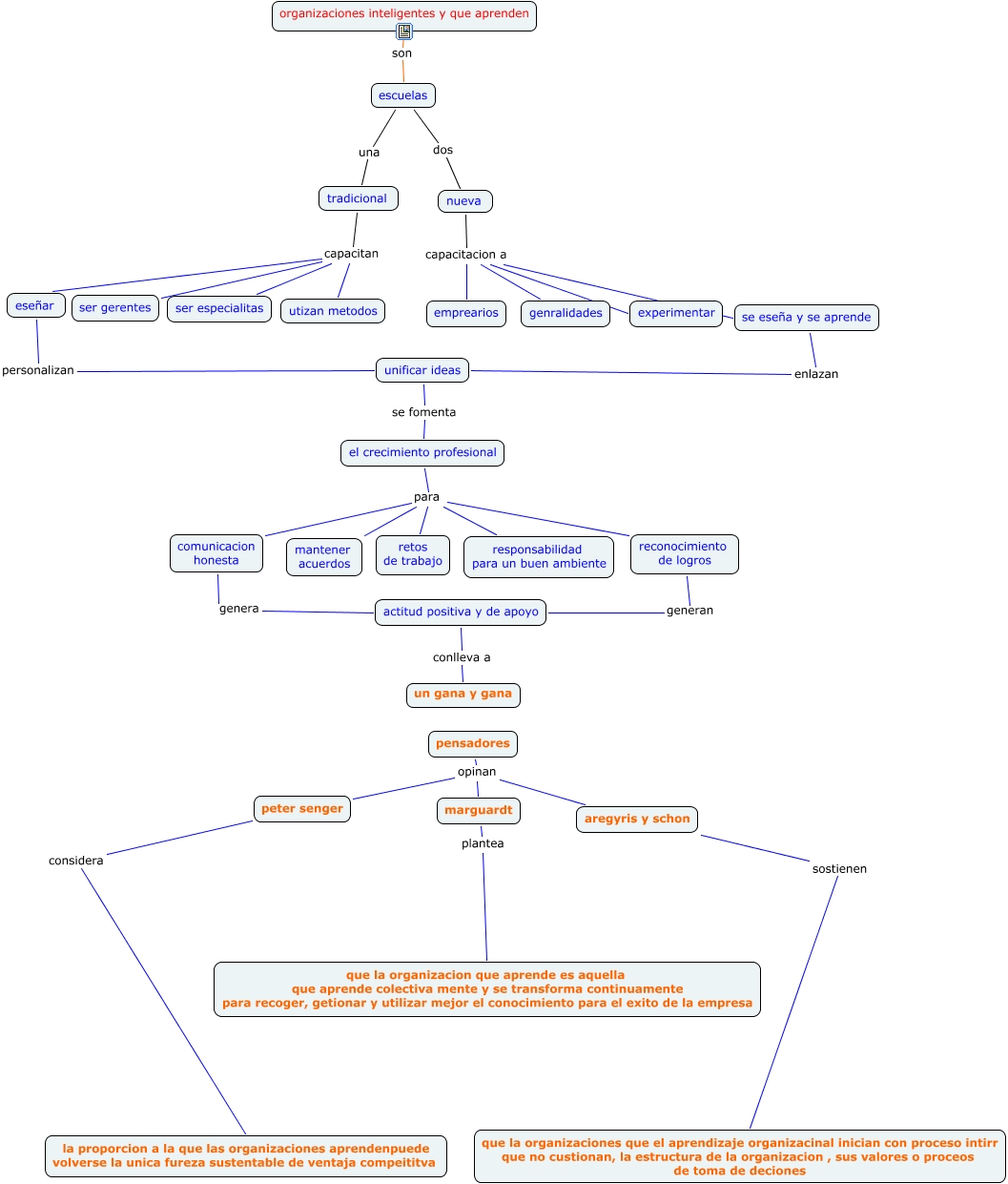
Este Cmap, tiene información relacionada con: organizacion inteligente, comunicacion honesta genera actitud positiva y de apoyo, tradicional capacitan ser especialitas, nueva capacitacion a emprearios, nueva capacitacion a genralidades, el crecimiento profesional para responsabilidad para un buen ambiente, organizaciones inteligentes y que aprenden son escuelas, nueva capacitacion a genralidades, se eseña y se aprende enlazan unificar ideas, el crecimiento profesional para mantener acuerdos, aregyris y schon sostienen que la organizaciones que el aprendizaje organizacinal inician con proceso intirr que no custionan, la estructura de la organizacion , sus valores o proceos de toma de deciones, tradicional capacitan eseñar, peter senger considera la proporcion a la que las organizaciones aprendenpuede volverse la unica fureza sustentable de ventaja compeititva, pensadores opinan peter senger, el crecimiento profesional para retos de trabajo, reconocimiento de logros generan actitud positiva y de apoyo, el crecimiento profesional para reconocimiento de logros, actitud positiva y de apoyo conlleva a un gana y gana, escuelas dos nueva, nueva capacitacion a experimentar, nueva capacitacion a experimentar