WARNING:
JavaScript is turned OFF. None of the links on this concept map will
work until it is reactivated.
If you need help turning JavaScript On, click here.
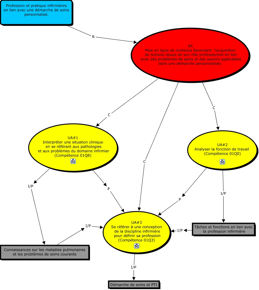
Cette carte de concepts créée avec IHMC CmapTools traite de: SA, Connaissances sur les maladies pulmonaires et les problèmes de soins courants I/P UA#3 Se référer à une conception de la discipline infirmière pour définir sa profession (Compétence 01Q3), Tâches et fonctions en lien avec la profession infirmière I/P UA#3 Se référer à une conception de la discipline infirmière pour définir sa profession (Compétence 01Q3), UA#3 Se référer à une conception de la discipline infirmière pour définir sa profession (Compétence 01Q3) I/P Démarche de soins et PTI, SA Mise en ligne de contenus favorisant l'acquisition de notions issues de son rôle professionnel en lien avec des problèmes de soins et des savoirs applicables dans une démarche personnalisée. C UA#3 Se référer à une conception de la discipline infirmière pour définir sa profession (Compétence 01Q3), UA#2 Analyser la fonction de travail (Compétence 01Q0) I/P Tâches et fonctions en lien avec la profession infirmière, UA#1 Interpréter une situation clinique en se référant aux pathologies et aux problèmes du domaine infirmier (Compétence 01Q8) P UA#3 Se référer à une conception de la discipline infirmière pour définir sa profession (Compétence 01Q3), SA Mise en ligne de contenus favorisant l'acquisition de notions issues de son rôle professionnel en lien avec des problèmes de soins et des savoirs applicables dans une démarche personnalisée. C UA#1 Interpréter une situation clinique en se référant aux pathologies et aux problèmes du domaine infirmier (Compétence 01Q8), Profession et pratique infirmières en lien avec une démarche de soins personnalisé. R SA Mise en ligne de contenus favorisant l'acquisition de notions issues de son rôle professionnel en lien avec des problèmes de soins et des savoirs applicables dans une démarche personnalisée., UA#1 Interpréter une situation clinique en se référant aux pathologies et aux problèmes du domaine infirmier (Compétence 01Q8) I/P Connaissances sur les maladies pulmonaires et les problèmes de soins courants, UA#2 Analyser la fonction de travail (Compétence 01Q0) P UA#3 Se référer à une conception de la discipline infirmière pour définir sa profession (Compétence 01Q3), SA Mise en ligne de contenus favorisant l'acquisition de notions issues de son rôle professionnel en lien avec des problèmes de soins et des savoirs applicables dans une démarche personnalisée. C UA#2 Analyser la fonction de travail (Compétence 01Q0)