WARNING:
JavaScript is turned OFF. None of the links on this concept map will
work until it is reactivated.
If you need help turning JavaScript On, click here.
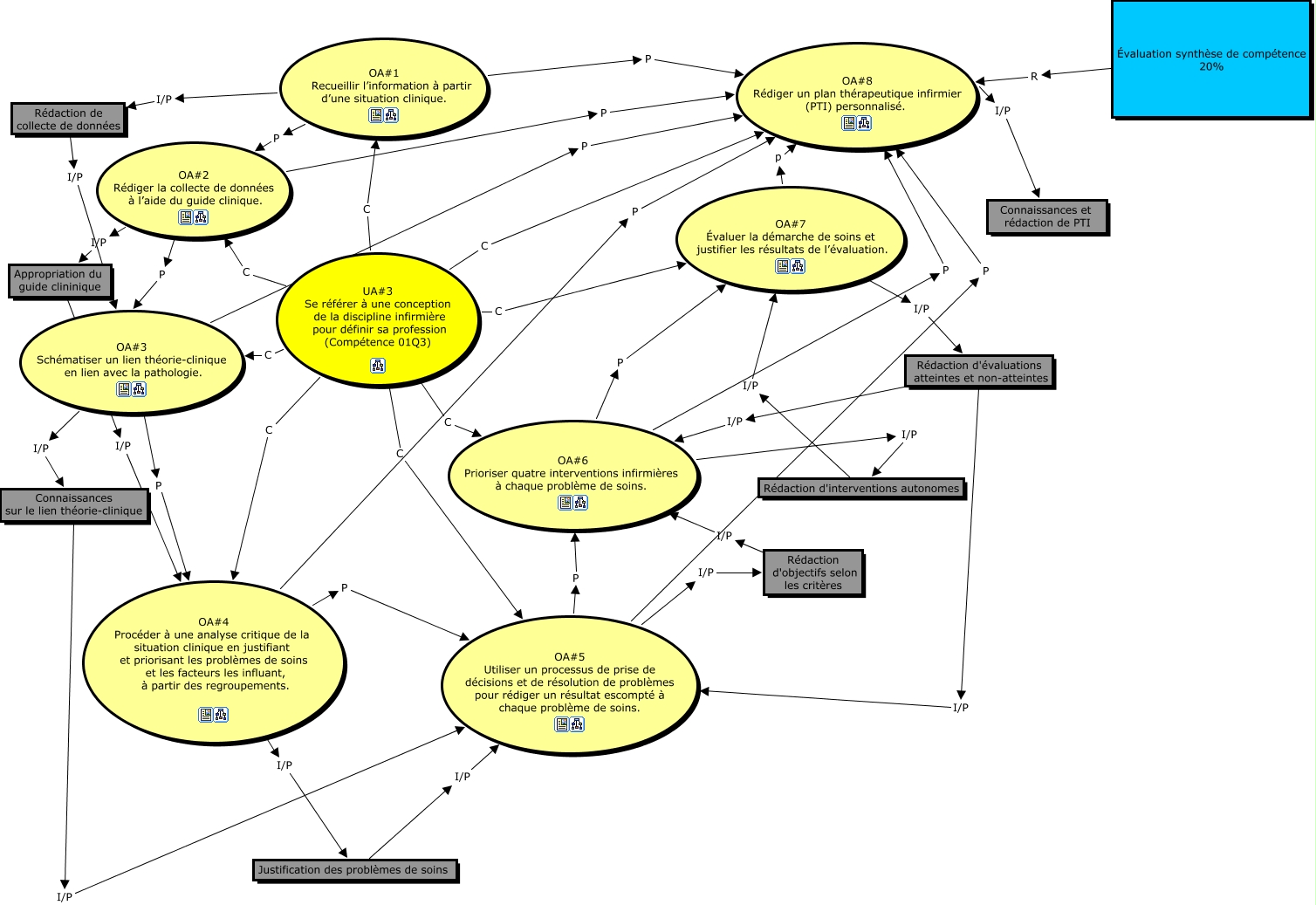
Cette carte de concepts créée avec IHMC CmapTools traite de: UA3, UA#3 Se référer à une conception de la discipline infirmière pour définir sa profession (Compétence 01Q3) C OA#7 Évaluer la démarche de soins et justifier les résultats de l’évaluation., OA#7 Évaluer la démarche de soins et justifier les résultats de l’évaluation. p OA#8 Rédiger un plan thérapeutique infirmier (PTI) personnalisé., OA#6 Prioriser quatre interventions infirmières à chaque problème de soins. P OA#8 Rédiger un plan thérapeutique infirmier (PTI) personnalisé., UA#3 Se référer à une conception de la discipline infirmière pour définir sa profession (Compétence 01Q3) C OA#3 Schématiser un lien théorie-clinique en lien avec la pathologie., OA#1 Recueillir l’information à partir d’une situation clinique. I/P Rédaction de collecte de données, OA#2 Rédiger la collecte de données à l’aide du guide clinique. P OA#8 Rédiger un plan thérapeutique infirmier (PTI) personnalisé., Rédaction d'interventions autonomes I/P OA#7 Évaluer la démarche de soins et justifier les résultats de l’évaluation., OA#1 Recueillir l’information à partir d’une situation clinique. P OA#2 Rédiger la collecte de données à l’aide du guide clinique., OA#1 Recueillir l’information à partir d’une situation clinique. P OA#8 Rédiger un plan thérapeutique infirmier (PTI) personnalisé., UA#3 Se référer à une conception de la discipline infirmière pour définir sa profession (Compétence 01Q3) C OA#4 Procéder à une analyse critique de la situation clinique en justifiant et priorisant les problèmes de soins et les facteurs les influant, à partir des regroupements., Appropriation du guide clininique I/P OA#4 Procéder à une analyse critique de la situation clinique en justifiant et priorisant les problèmes de soins et les facteurs les influant, à partir des regroupements., OA#3 Schématiser un lien théorie-clinique en lien avec la pathologie. I/P Connaissances sur le lien théorie-clinique, OA#3 Schématiser un lien théorie-clinique en lien avec la pathologie. P OA#4 Procéder à une analyse critique de la situation clinique en justifiant et priorisant les problèmes de soins et les facteurs les influant, à partir des regroupements., OA#6 Prioriser quatre interventions infirmières à chaque problème de soins. P OA#7 Évaluer la démarche de soins et justifier les résultats de l’évaluation., OA#2 Rédiger la collecte de données à l’aide du guide clinique. I/P Appropriation du guide clininique, OA#7 Évaluer la démarche de soins et justifier les résultats de l’évaluation. I/P Rédaction d'évaluations atteintes et non-atteintes, OA#6 Prioriser quatre interventions infirmières à chaque problème de soins. I/P Rédaction d'interventions autonomes, OA#5 Utiliser un processus de prise de décisions et de résolution de problèmes pour rédiger un résultat escompté à chaque problème de soins. I/P Rédaction d'objectifs selon les critères, OA#3 Schématiser un lien théorie-clinique en lien avec la pathologie. P OA#8 Rédiger un plan thérapeutique infirmier (PTI) personnalisé., Rédaction d'évaluations atteintes et non-atteintes I/P OA#5 Utiliser un processus de prise de décisions et de résolution de problèmes pour rédiger un résultat escompté à chaque problème de soins.