WARNING:
JavaScript is turned OFF. None of the links on this concept map will
work until it is reactivated.
If you need help turning JavaScript On, click here.
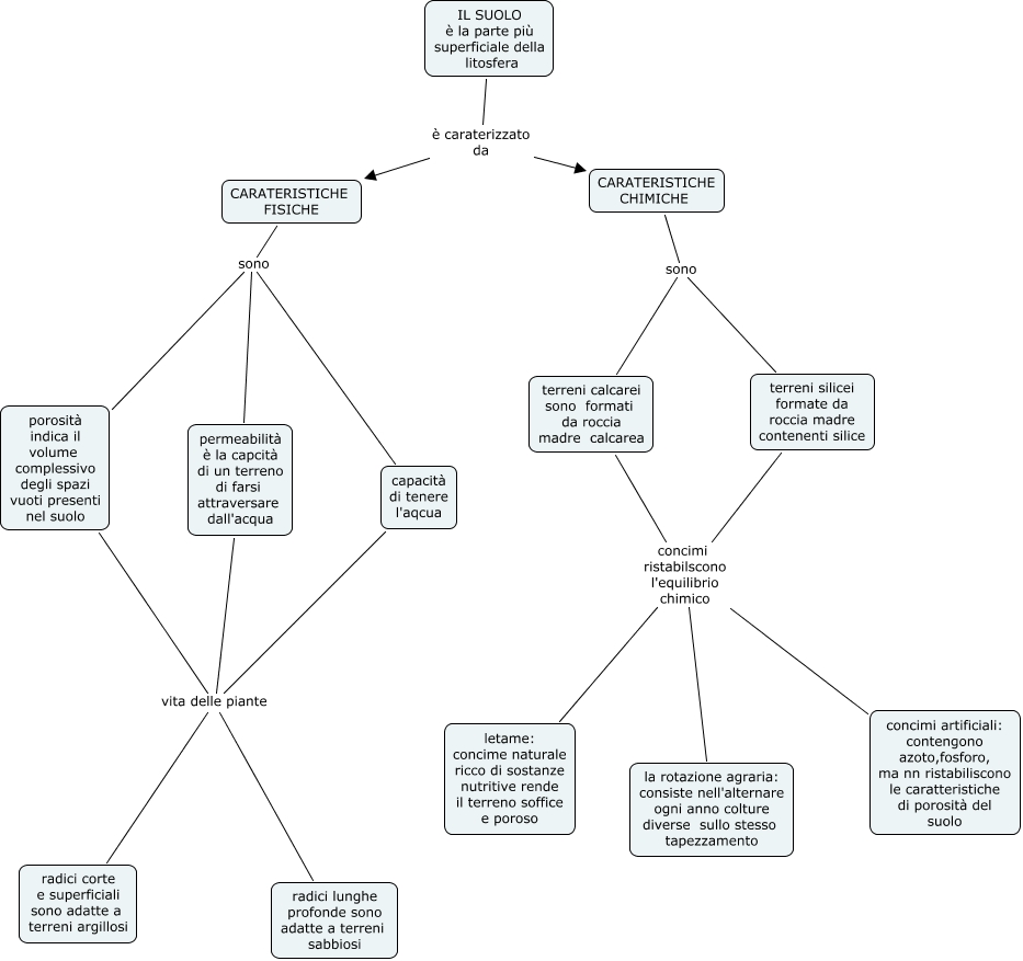
Questa Cmap, creata con IHMC CmapTools, contiene informazioni relative a: il suolo maria, CARATERISTICHE FISICHE sono porosità indica il volume complessivo degli spazi vuoti presenti nel suolo, permeabilità è la capcità di un terreno di farsi attraversare dall'acqua vita delle piante radici lunghe profonde sono adatte a terreni sabbiosi, permeabilità è la capcità di un terreno di farsi attraversare dall'acqua vita delle piante radici corte e superficiali sono adatte a terreni argillosi, terreni calcarei sono formati da roccia madre calcarea concimi ristabilscono l'equilibrio chimico la rotazione agraria: consiste nell'alternare ogni anno colture diverse sullo stesso tapezzamento, terreni silicei formate da roccia madre contenenti silice concimi ristabilscono l'equilibrio chimico letame: concime naturale ricco di sostanze nutritive rende il terreno soffice e poroso, terreni calcarei sono formati da roccia madre calcarea concimi ristabilscono l'equilibrio chimico concimi artificiali: contengono azoto,fosforo, ma nn ristabiliscono le caratteristiche di porosità del suolo, porosità indica il volume complessivo degli spazi vuoti presenti nel suolo vita delle piante radici corte e superficiali sono adatte a terreni argillosi, capacità di tenere l'aqcua vita delle piante radici lunghe profonde sono adatte a terreni sabbiosi, IL SUOLO è la parte più superficiale della litosfera è caraterizzato da CARATERISTICHE CHIMICHE, IL SUOLO è la parte più superficiale della litosfera è caraterizzato da CARATERISTICHE FISICHE, CARATERISTICHE CHIMICHE sono terreni calcarei sono formati da roccia madre calcarea, terreni calcarei sono formati da roccia madre calcarea concimi ristabilscono l'equilibrio chimico letame: concime naturale ricco di sostanze nutritive rende il terreno soffice e poroso, CARATERISTICHE FISICHE sono capacità di tenere l'aqcua, terreni silicei formate da roccia madre contenenti silice concimi ristabilscono l'equilibrio chimico la rotazione agraria: consiste nell'alternare ogni anno colture diverse sullo stesso tapezzamento, capacità di tenere l'aqcua vita delle piante radici corte e superficiali sono adatte a terreni argillosi, CARATERISTICHE CHIMICHE sono terreni silicei formate da roccia madre contenenti silice, CARATERISTICHE FISICHE sono permeabilità è la capcità di un terreno di farsi attraversare dall'acqua, terreni silicei formate da roccia madre contenenti silice concimi ristabilscono l'equilibrio chimico concimi artificiali: contengono azoto,fosforo, ma nn ristabiliscono le caratteristiche di porosità del suolo, porosità indica il volume complessivo degli spazi vuoti presenti nel suolo vita delle piante radici lunghe profonde sono adatte a terreni sabbiosi