WARNING:
JavaScript is turned OFF. None of the links on this concept map will
work until it is reactivated.
If you need help turning JavaScript On, click here.
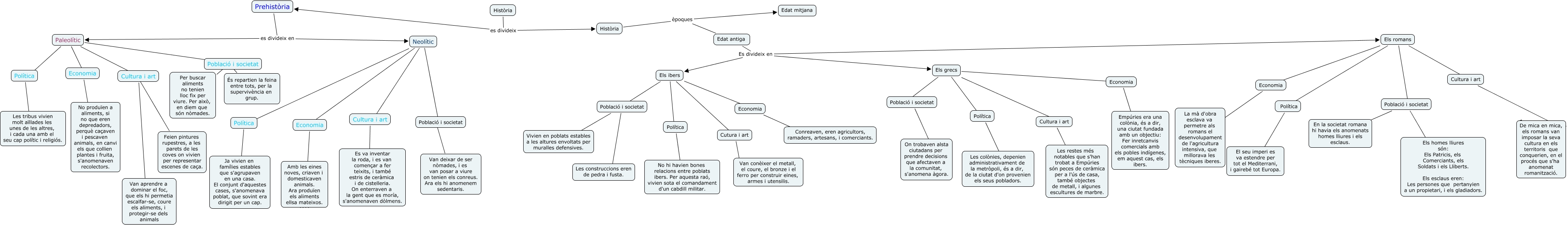
This Concept Map, created with IHMC CmapTools, has information related to: Història Sheila, Població i societat ???? Vivien en poblats estables a les altures envoltats per muralles defensives., Política ???? Les colònies, depenien administrativament de la metròpoli, és a dir, de la ciutat d'on provenien els seus pobladors., Neolític ???? Població i societat, Història es divideix Prehistòria, Economia ???? Conreaven, eren agricultors, ramaders, artesans, i comerciants., Cultura i art ???? Van aprendre a dominar el foc, que els hi permetia escalfar-se, coure els aliments, i protegir-se dels animals, Els ibers ???? Política, Història èpoques Edat mitjana, Edat antiga Es divideix en Els ibers, Els grecs ???? Població i societat, Paleolític ???? Política, Els ibers ???? Cutura i art, Paleolític ???? Feien pintures rupestres, a les parets de les coves on vivien per representar escenes de caça., Edat antiga Es divideix en Els romans, Població i societat ???? Les construccions eren de pedra i fusta., Els romans ???? Economia, Economia ???? No produïen a aliments, si no que eren depredadors, perquè caçaven i pescaven animals, en canvi els que collien plantes i fruita, s'anomenaven recolectors., Població i societat ???? Per buscar aliments no tenien lloc fix per viure. Per això, en diem que són nòmades., Economia ???? Empúries era una colònia, és a dir, una ciutat fundada amb un objectiu: Fer inretcanvis comercials amb els pobles indígenes, em aquest cas, els ibers., Història èpoques Edat antiga