WARNING:
JavaScript is turned OFF. None of the links on this concept map will
work until it is reactivated.
If you need help turning JavaScript On, click here.
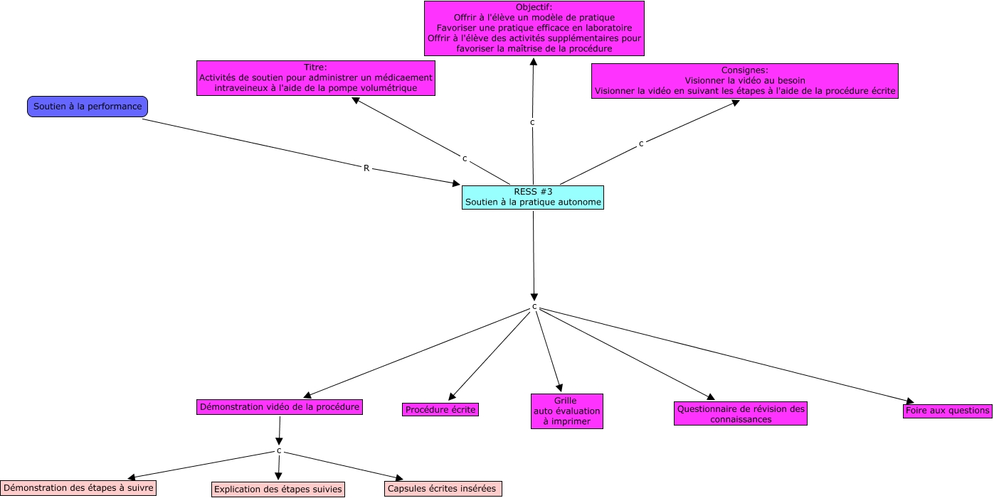
Cette carte de concepts créée avec IHMC CmapTools traite de: RESS3-Soutien, Démonstration vidéo de la procédure c Capsules écrites insérées, RESS #3 Soutien à la pratique autonome c Titre: Activités de soutien pour administrer un médicaement intraveineux à l'aide de la pompe volumétrique, RESS #3 Soutien à la pratique autonome c Consignes: Visionner la vidéo au besoin Visionner la vidéo en suivant les étapes à l'aide de la procédure écrite, RESS #3 Soutien à la pratique autonome c Foire aux questions, RESS #3 Soutien à la pratique autonome c Grille auto évaluation à imprimer, RESS #3 Soutien à la pratique autonome c Objectif: Offrir à l'élève un modèle de pratique Favoriser une pratique efficace en laboratoire Offrir à l'élève des activités supplémentaires pour favoriser la maîtrise de la procédure, Démonstration vidéo de la procédure c Explication des étapes suivies, Démonstration vidéo de la procédure c Démonstration des étapes à suivre, RESS #3 Soutien à la pratique autonome c Questionnaire de révision des connaissances, RESS #3 Soutien à la pratique autonome c Procédure écrite, RESS #3 Soutien à la pratique autonome c Démonstration vidéo de la procédure