WARNING:
JavaScript is turned OFF. None of the links on this concept map will
work until it is reactivated.
If you need help turning JavaScript On, click here.
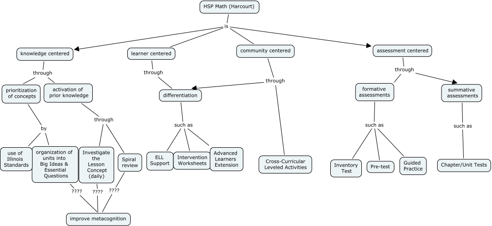
This Concept Map, created with IHMC CmapTools, has information related to: HSP Math, differentiation such as Intervention Worksheets, assessment centered through formative assessments, activation of prior knowledge through Spiral review, HSP Math (Harcourt) is knowledge centered, Investigate the Lesson Concept (daily) ???? improve metacognition, HSP Math (Harcourt) is assessment centered, differentiation such as Advanced Learners Extension, knowledge centered through prioritization of concepts, community centered through differentiation, organization of units into Big Ideas & Essential Questions ???? improve metacognition, differentiation such as ELL Support, activation of prior knowledge through Investigate the Lesson Concept (daily), HSP Math (Harcourt) is community centered, prioritization of concepts by use of Illinois Standards, knowledge centered through activation of prior knowledge, formative assessments such as Pre-test, Spiral review ???? improve metacognition, assessment centered through summative assessments, formative assessments such as Guided Practice, formative assessments such as Inventory Test