WARNING:
JavaScript is turned OFF. None of the links on this concept map will
work until it is reactivated.
If you need help turning JavaScript On, click here.
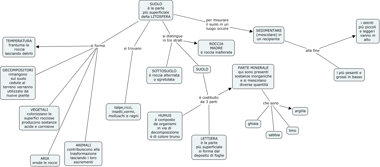
Questa Cmap, creata con IHMC CmapTools, contiene informazioni relative a: prime 3 pagine suolo beppe, SUOLO è la parte più superficiale della LITOSFERA si distingue in tre strati SUOLO, SUOLO è la parte più superficiale della LITOSFERA si forma ANIMALI contribuiscono alla trasformazione lasciando i loro escrementi, SUOLO è costituito da 3 parti PARTE MINERALE qui sono presenti sostanze inorganiche e si mescolano diverse quantità, SUOLO è costituito da 3 parti HUMUS è composto da organismi in via di decomposizione è di colore bruno, PARTE MINERALE qui sono presenti sostanze inorganiche e si mescolano diverse quantità che sono ghiaia, SUOLO è la parte più superficiale della LITOSFERA si forma VEGETALI colonizzano le superfici rocciose producono sostanze acide e corrosive, PARTE MINERALE qui sono presenti sostanze inorganiche e si mescolano diverse quantità che sono sabbia, SUOLO è costituito da 3 parti LETTIERA è la parte più superficiale si forma dal deposito di foglie, PARTE MINERALE qui sono presenti sostanze inorganiche e si mescolano diverse quantità che sono argilla, PARTE MINERALE qui sono presenti sostanze inorganiche e si mescolano diverse quantità che sono limo, SUOLO è la parte più superficiale della LITOSFERA si distingue in tre strati ROCCIA MADRE e roccia inalterata, SEDIMENTARE (mescolare) in un recipiente alla fine i detriti più piccoli e leggeri vanno in alto, SUOLO è la parte più superficiale della LITOSFERA per misurare il suolo in un luogo occore SEDIMENTARE (mescolare) in un recipiente, SUOLO è la parte più superficiale della LITOSFERA si distingue in tre strati SOTTOSUOLO è roccia alternata o sgretolata, SUOLO è la parte più superficiale della LITOSFERA si trovano talpe,ricci, insetti,vermi, molluschi e ragni, SUOLO è la parte più superficiale della LITOSFERA si forma ARIA erode le rocce, SUOLO è la parte più superficiale della LITOSFERA si forma TEMPERATURA frantuma la roccia lasciando detriti, SUOLO è la parte più superficiale della LITOSFERA si forma DECOMPOSITORI rimangono sul suolo cedute al terreno verranno utilizzate da nuove piante, SEDIMENTARE (mescolare) in un recipiente alla fine i più pesanti e grossi in basso