WARNING:
JavaScript is turned OFF. None of the links on this concept map will
work until it is reactivated.
If you need help turning JavaScript On, click here.
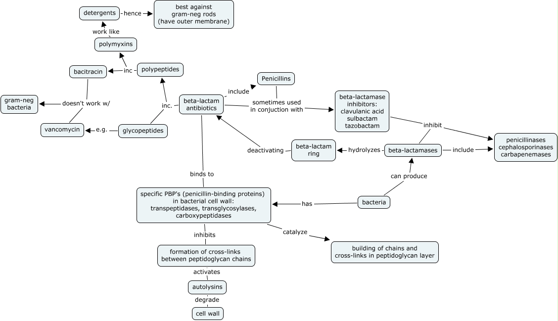
This Concept Map, created with IHMC CmapTools, has information related to: antibacterial agents - beta-lactam antibiotics, bacitracin doesn't work w/ gram-neg bacteria, bacteria can produce beta-lactamases, specific PBP's (penicillin-binding proteins) in bacterial cell wall: transpeptidases, transglycosylases, carboxypeptidases catalyze building of chains and cross-links in peptidoglycan layer, beta-lactamases hydrolyzes beta-lactam ring, bacteria has specific PBP's (penicillin-binding proteins) in bacterial cell wall: transpeptidases, transglycosylases, carboxypeptidases, beta-lactamases include penicillinases cephalosporinases carbapenemases, beta-lactam ring deactivating beta-lactam antibiotics, beta-lactam antibiotics include Penicillins, polypeptides inc bacitracin, detergents hence best against gram-neg rods (have outer membrane), beta-lactamase inhibitors: clavulanic acid sulbactam tazobactam inhibit penicillinases cephalosporinases carbapenemases, beta-lactamase inhibitors: clavulanic acid sulbactam tazobactam inhibit beta-lactamases, glycopeptides e.g. vancomycin, vancomycin doesn't work w/ gram-neg bacteria, beta-lactam antibiotics sometimes used in conjuction with beta-lactamase inhibitors: clavulanic acid sulbactam tazobactam, beta-lactam antibiotics inc. polypeptides, specific PBP's (penicillin-binding proteins) in bacterial cell wall: transpeptidases, transglycosylases, carboxypeptidases inhibits formation of cross-links between peptidoglycan chains, beta-lactam antibiotics binds to specific PBP's (penicillin-binding proteins) in bacterial cell wall: transpeptidases, transglycosylases, carboxypeptidases, polypeptides inc polymyxins, Penicillins sometimes used in conjuction with beta-lactamase inhibitors: clavulanic acid sulbactam tazobactam