WARNING:
JavaScript is turned OFF. None of the links on this concept map will
work until it is reactivated.
If you need help turning JavaScript On, click here.
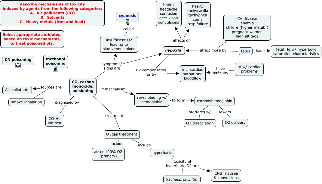
This Concept Map, created with IHMC CmapTools, has information related to: antidotes for toxic agents, fetus has fetal Hg w/ hyperbolic saturation characteristics, hypoxia affects on heart: tachycardia tachypnea coma resp failure, hyperbaric toxicity of hyperbaric O2 are tracheobronchitis, CO, carbon monoxide, poisioning mechanism revrs binding w/ hemoglobin, CO, carbon monoxide, poisioning sources are smoke inhalation, carboxyhemoglobin lowers O2 delivery, insufficient O2 leading to blue venous blood called cyanosis, fetus affect more by hypoxia, CO, carbon monoxide, poisioning symptoms/ signs are hypoxia, CO, carbon monoxide, poisioning sources are Air pollutants, <math xmlns="http://www.w3.org/1998/Math/MathML"> <mrow> <mmultiscripts> <mtext> O </mtext> <mtext> 2 </mtext> <none/> </mmultiscripts> <mtext> gas treatment </mtext> </mrow> </math> include hyperbaric, CO, carbon monoxide, poisioning treatment <math xmlns="http://www.w3.org/1998/Math/MathML"> <mrow> <mmultiscripts> <mtext> O </mtext> <mtext> 2 </mtext> <none/> </mmultiscripts> <mtext> gas treatment </mtext> </mrow> </math>, hypoxia CV compensates for by incr cardiac output and bloodflow, CV disease anemia childre (higher metab.) pregnant women high altitude affect more by hypoxia, CO, carbon monoxide, poisioning symptoms/ signs are insufficient O2 leading to blue venous blood, pt w/ cardiac problems have difficulty incr cardiac output and bloodflow, CO, carbon monoxide, poisioning diagnosed by CO-Hb lab test, <math xmlns="http://www.w3.org/1998/Math/MathML"> <mrow> <mmultiscripts> <mtext> O </mtext> <mtext> 2 </mtext> <none/> </mmultiscripts> <mtext> gas treatment </mtext> </mrow> </math> include air or 100% O2 (primary), revrs binding w/ hemoglobin to form carboxyhemoglobin, carboxyhemoglobin interferes w/ O2 dissociation