WARNING:
JavaScript is turned OFF. None of the links on this concept map will
work until it is reactivated.
If you need help turning JavaScript On, click here.
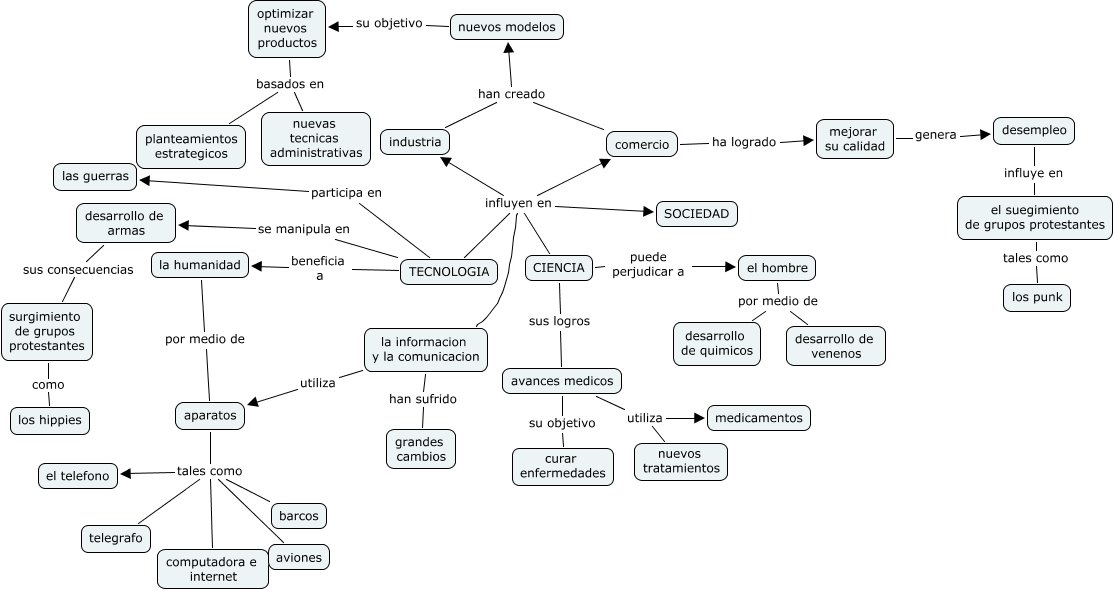
Este Cmap, tiene información relacionada con: tecnologia (Anderson Ordoñez), la informacion y la comunicacion han sufrido grandes cambios, optimizar nuevos productos basados en planteamientos estrategicos, comercio ha logrado mejorar su calidad, TECNOLOGIA influyen en la informacion y la comunicacion, avances medicos utiliza medicamentos, el hombre por medio de desarrollo de quimicos, el hombre por medio de desarrollo de venenos, mejorar su calidad genera desempleo, TECNOLOGIA se manipula en desarrollo de armas, surgimiento de grupos protestantes como los hippies, CIENCIA sus logros avances medicos, avances medicos su objetivo curar enfermedades, desarrollo de armas sus consecuencias surgimiento de grupos protestantes, TECNOLOGIA participa en las guerras, optimizar nuevos productos basados en nuevas tecnicas administrativas, TECNOLOGIA influyen en SOCIEDAD, aparatos tales como telegrafo, la informacion y la comunicacion utiliza aparatos, desempleo influye en el suegimiento de grupos protestantes, la humanidad por medio de aparatos