WARNING:
JavaScript is turned OFF. None of the links on this concept map will
work until it is reactivated.
If you need help turning JavaScript On, click here.
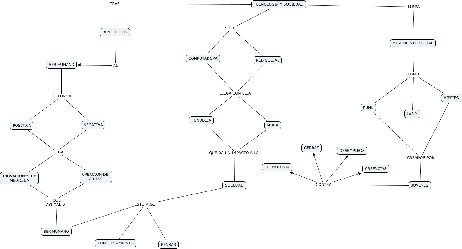
Este Cmap, tiene información relacionada con: KRINA rubiano, JOVENES CONTRA CREENCIAS, SOCEDAD ESTO RIGE PENSAR, SER HUMANO DE FORMA NEGATIVA, MOVIMIENTO SOCIAL COMO PUNK, TECNOLOGIA Y SOCIEDAD TRAE BENEFIICIOS, RED SOCIAL LLEGA CON ELLA TENDECIA, COMPUTADORA LLEGA CON ELLA TENDECIA, PUNK CREADOS POR JOVENES, NEGATIVA LLEGA INOVACIONES DE MEDICINA, POSITIVA LLEGA INOVACIONES DE MEDICINA, JOVENES CONTRA GERRAS, TECNOLOGIA Y SOCIEDAD SURGE COMPUTADORA, BENEFIICIOS AL SER HUMANO, SER HUMANO ESTO RIGE PENSAR, CREACION DE ARMAS QUE AYUDAN AL SER HUMANO, RED SOCIAL LLEGA CON ELLA MODA, SER HUMANO ESTO RIGE COMPORTAMIENTO, TECNOLOGIA Y SOCIEDAD LLEGA MOVIMIENTO SOCIAL, SER HUMANO DE FORMA POSITIVA, INOVACIONES DE MEDICINA QUE AYUDAN AL SER HUMANO