WARNING:
JavaScript is turned OFF. None of the links on this concept map will
work until it is reactivated.
If you need help turning JavaScript On, click here.
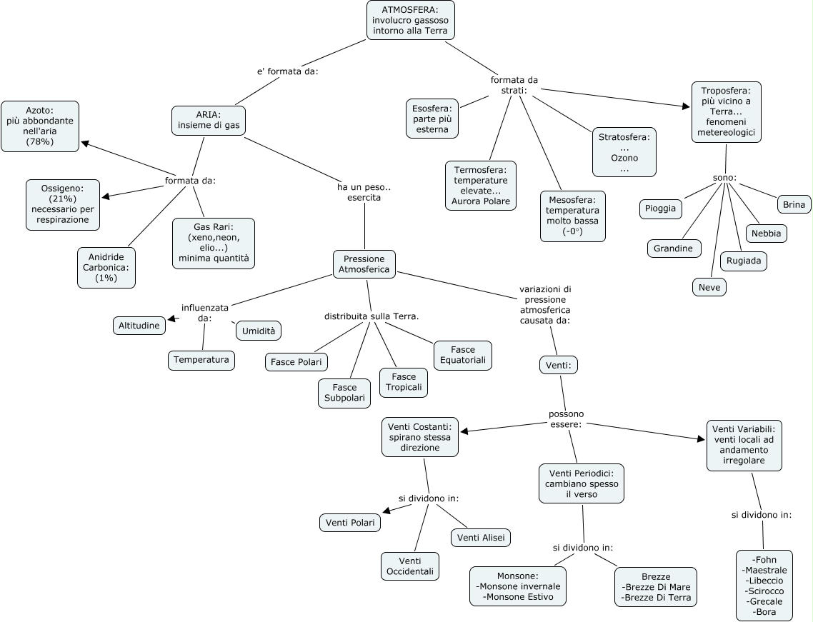
Questa Cmap, creata con IHMC CmapTools, contiene informazioni relative a: Capitolo Il Pianeta Terra-Aury, Pressione Atmosferica distribuita sulla Terra. Fasce Equatoriali, Venti Periodici: cambiano spesso il verso si dividono in: Brezze -Brezze Di Mare -Brezze Di Terra, Pressione Atmosferica distribuita sulla Terra. Fasce Polari, ARIA: insieme di gas formata da: Ossigeno: (21%) necessario per respirazione, Venti Variabili: venti locali ad andamento irregolare si dividono in: -Fohn -Maestrale -Libeccio -Scirocco -Grecale -Bora, Troposfera: più vicino a Terra... fenomeni metereologici sono: Rugiada, ARIA: insieme di gas formata da: Anidride Carbonica: (1%), ATMOSFERA: involucro gassoso intorno alla Terra formata da strati: Stratosfera: ... Ozono ..., Venti Costanti: spirano stessa direzione si dividono in: Venti Polari, Venti: possono essere: Venti Costanti: spirano stessa direzione, Pressione Atmosferica influenzata da: Umidità, Venti Costanti: spirano stessa direzione si dividono in: Venti Occidentali, Venti: possono essere: Venti Variabili: venti locali ad andamento irregolare, ATMOSFERA: involucro gassoso intorno alla Terra e' formata da: ARIA: insieme di gas, ATMOSFERA: involucro gassoso intorno alla Terra formata da strati: Troposfera: più vicino a Terra... fenomeni metereologici, Pressione Atmosferica influenzata da: Temperatura, Troposfera: più vicino a Terra... fenomeni metereologici sono: Pioggia, ATMOSFERA: involucro gassoso intorno alla Terra formata da strati: Termosfera: temperature elevate... Aurora Polare, ATMOSFERA: involucro gassoso intorno alla Terra formata da strati: Esosfera: parte più esterna, Pressione Atmosferica influenzata da: Altitudine