WARNING:
JavaScript is turned OFF. None of the links on this concept map will
work until it is reactivated.
If you need help turning JavaScript On, click here.
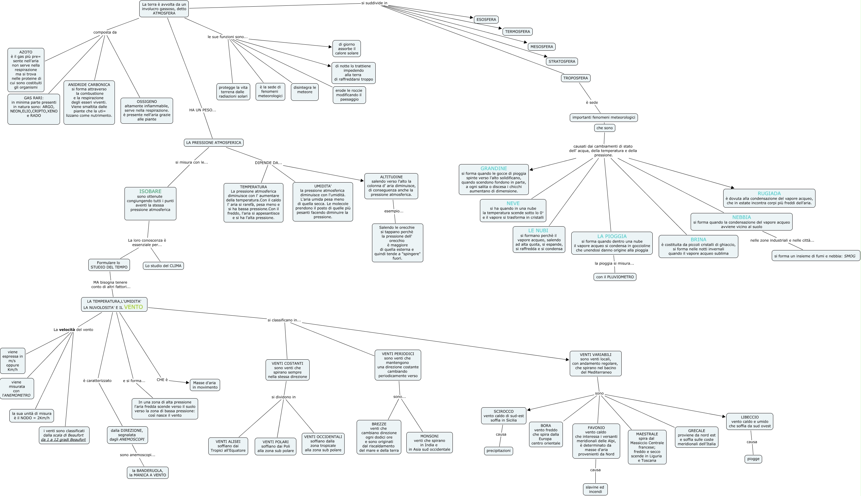
Questa Cmap, creata con IHMC CmapTools, contiene informazioni relative a: mea culpa Orfeo, La terra è avvolta da un involucro gassoso, detto ATMOSFERA composta da OSSIGENO altamente infiammabile, serve nella respirazione. è presente nell'aria grazie alle piante, La terra è avvolta da un involucro gassoso, detto ATMOSFERA si suddivide in STRATOSFERA, LA PRESSIONE ATMOSFERICA DIPENDE DA... ALTITUDINE salendo verso l'alto la colonna d' aria diminuisce, di conseguenza anche la pressione atmosferica., VENTI PERIODICI sono venti che mantengono una direzione costante cambiando periodicamente verso sono... BREZZE venti che cambiano direzione ogni dodici ore e sono originati dal riscaldamento del mare e della terra, che sono causati dai cambiamenti di stato dell' acqua, della temperatura e della pressione. NEVE si ha quando in una nube la temperatura scende sotto lo 0° e il vapore si trasforma in cristalli, LA PIOGGIA si forma quando dentro una nube il vapore acqueo si condensa in goccioline che unendosi danno origine alla pioggia la pioggia si misura... con il PLUVIOMETRO, VENTI COSTANTI sono venti che spirano sempre nella stessa direzione si dividono in VENTI ALISEI soffiano dai Tropici all'Equatore, che sono causati dai cambiamenti di stato dell' acqua, della temperatura e della pressione. RUGIADA è dovuta alla condensazione del vapore acqueo, che in estate incontra corpi più freddi dell'aria., La terra è avvolta da un involucro gassoso, detto ATMOSFERA si suddivide in MESOSFERA, LA TEMPERATURA,L'UMIDITA' LA NUVOLOSITA' E IL VENTO e si forma... In una zona di alta pressione l'aria fredda scende verso il suolo verso la zona di bassa pressione: così nasce il vento, La terra è avvolta da un involucro gassoso, detto ATMOSFERA le sue funzioni sono... di notte lo trattiene impedendo alla terra di raffreddarsi troppo, che sono causati dai cambiamenti di stato dell' acqua, della temperatura e della pressione. LE NUBI si formano perchè il vapore acqueo, salendo ad alta quota, si espande, si raffredda e si condensa, VENTI VARIABILI sono venti locali, con andamento regolare, che spirano nel bacino del Mediterraneo sono SCIROCCO vento caldo di sud-est soffia in Sicilia, LIBECCIO vento caldo e umido che soffia da sud ovest causa piogge, La terra è avvolta da un involucro gassoso, detto ATMOSFERA si suddivide in TROPOSFERA, La terra è avvolta da un involucro gassoso, detto ATMOSFERA le sue funzioni sono... erode le roccie modificando il paesaggio, LA PRESSIONE ATMOSFERICA DIPENDE DA... UMIDITA' la pressione atmosferica diminuisce con l'umidità. L'aria umida pesa meno di quella secca. Le molecole prendono il posto di quelle più pesanti facendo diminuire la pressione., La terra è avvolta da un involucro gassoso, detto ATMOSFERA composta da GAS RARI: in minima parte presenti in natura sono: ARGO, NEON,ELIO,CRIPTO,XENO e RADO, La terra è avvolta da un involucro gassoso, detto ATMOSFERA si suddivide in ESOSFERA, La terra è avvolta da un involucro gassoso, detto ATMOSFERA le sue funzioni sono... è la sede di fenomeni meteorologici