WARNING:
JavaScript is turned OFF. None of the links on this concept map will
work until it is reactivated.
If you need help turning JavaScript On, click here.
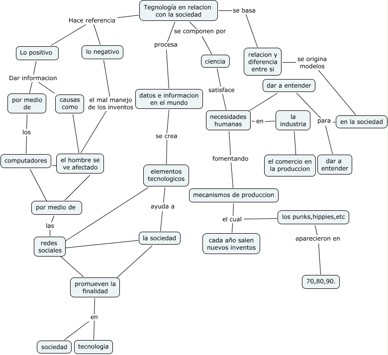
Este Cmap, tiene información relacionada con: Mafe Rivaz! 10-A, ciencia satisface necesidades humanas, mecanismos de produccion el cual los punks,hippies,etc, por medio de los computadores, la industria ???? el comercio en la produccion, Tegnología en relacion con la sociedad se componen por ciencia, redes sociales ???? promueven la finalidad, elementos tecnologicos ???? redes sociales, computadores ???? por medio de, dar a entender ???? necesidades humanas, Tegnología en relacion con la sociedad procesa datos e informacion en el mundo, Lo positivo Dar informacion causas como, los punks,hippies,etc aparecieron en 70,80,90., la sociedad ???? redes sociales, computadores d por medio de, Tegnología en relacion con la sociedad Hace referencia lo negativo, Lo positivo Dar informacion por medio de, en la sociedad para dar a entender, elementos tecnologicos ayuda a la sociedad, promueven la finalidad en tecnologia, Tegnología en relacion con la sociedad se basa relacion y diferencia entre si