WARNING:
JavaScript is turned OFF. None of the links on this concept map will
work until it is reactivated.
If you need help turning JavaScript On, click here.
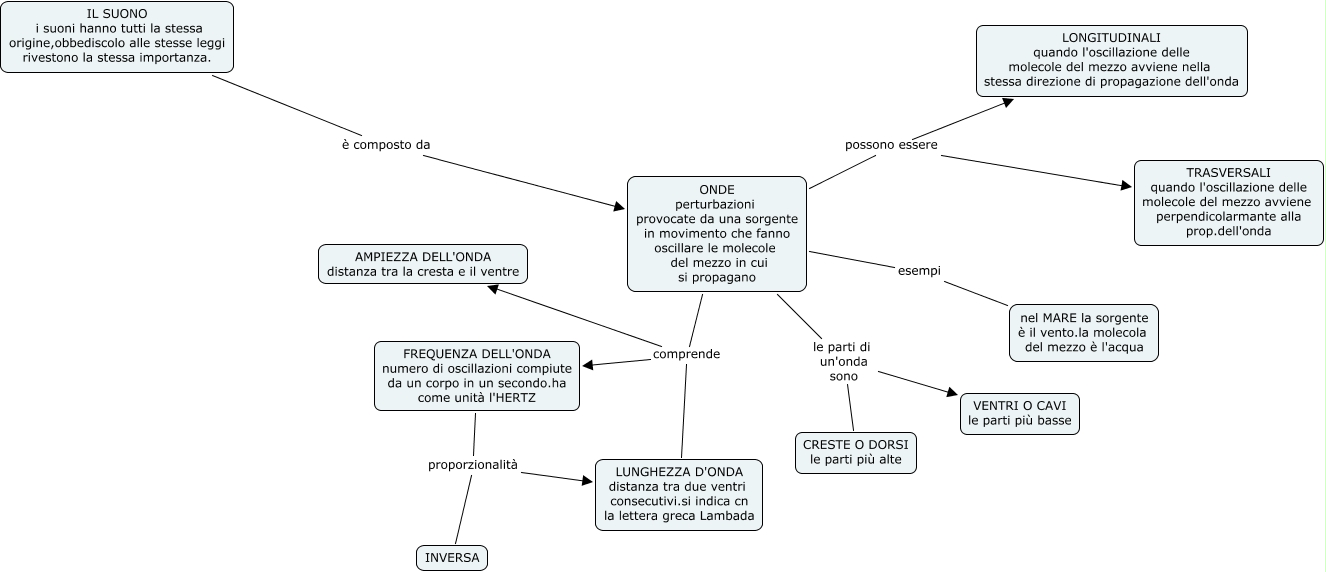
Questa Cmap, creata con IHMC CmapTools, contiene informazioni relative a: il suono (onde) wii motion plus, ONDE perturbazioni provocate da una sorgente in movimento che fanno oscillare le molecole del mezzo in cui si propagano possono essere LONGITUDINALI quando l'oscillazione delle molecole del mezzo avviene nella stessa direzione di propagazione dell'onda, FREQUENZA DELL'ONDA numero di oscillazioni compiute da un corpo in un secondo.ha come unità l'HERTZ proporzionalità INVERSA, ONDE perturbazioni provocate da una sorgente in movimento che fanno oscillare le molecole del mezzo in cui si propagano comprende FREQUENZA DELL'ONDA numero di oscillazioni compiute da un corpo in un secondo.ha come unità l'HERTZ, IL SUONO i suoni hanno tutti la stessa origine,obbediscolo alle stesse leggi rivestono la stessa importanza. è composto da ONDE perturbazioni provocate da una sorgente in movimento che fanno oscillare le molecole del mezzo in cui si propagano, FREQUENZA DELL'ONDA numero di oscillazioni compiute da un corpo in un secondo.ha come unità l'HERTZ proporzionalità LUNGHEZZA D'ONDA distanza tra due ventri consecutivi.si indica cn la lettera greca Lambada, ONDE perturbazioni provocate da una sorgente in movimento che fanno oscillare le molecole del mezzo in cui si propagano esempi nel MARE la sorgente è il vento.la molecola del mezzo è l'acqua, ONDE perturbazioni provocate da una sorgente in movimento che fanno oscillare le molecole del mezzo in cui si propagano comprende AMPIEZZA DELL'ONDA distanza tra la cresta e il ventre, ONDE perturbazioni provocate da una sorgente in movimento che fanno oscillare le molecole del mezzo in cui si propagano possono essere TRASVERSALI quando l'oscillazione delle molecole del mezzo avviene perpendicolarmante alla prop.dell'onda, ONDE perturbazioni provocate da una sorgente in movimento che fanno oscillare le molecole del mezzo in cui si propagano le parti di un'onda sono VENTRI O CAVI le parti più basse, ONDE perturbazioni provocate da una sorgente in movimento che fanno oscillare le molecole del mezzo in cui si propagano le parti di un'onda sono CRESTE O DORSI le parti più alte, ONDE perturbazioni provocate da una sorgente in movimento che fanno oscillare le molecole del mezzo in cui si propagano comprende LUNGHEZZA D'ONDA distanza tra due ventri consecutivi.si indica cn la lettera greca Lambada