WARNING:
JavaScript is turned OFF. None of the links on this concept map will
work until it is reactivated.
If you need help turning JavaScript On, click here.
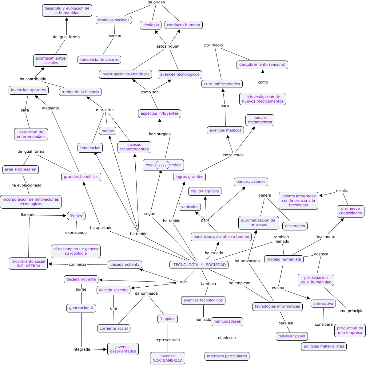
Este Cmap, tiene información relacionada con: INFORMATICA.cmap, automatizacion de procesos genera desempleo, avances tecnologicos estos riguen conducta humana, modelo humanista finalmente promueve capacidades, corriente social denominada 'hippies', beneficios para ahorro tiempo para barcos, aviones, TECNOLOGIA Y SOCIEDAD ha tenido ????, TECNOLOGIA Y SOCIEDAD surge decada sesenta, avances tecnologicos estos riguen ideologia, TECNOLOGIA Y SOCIEDAD se emplean tecnologias informaticas, avances tecnologicos han sido manipuladores, decada noventa surge generacion X, generacion X integrada jovenes desorientados, conducta humana da origen modelos sociales, TECNOLOGIA Y SOCIEDAD tambien llamado modelo humanista, ideologia da origen modelos sociales, 'Punks' expresando el desempleo ue genera su ideologia, la investigacion de nuevos medicamentos como descubrimiento (vacuna), promueve capacidades resalta valores integrados con la ciencia y la tecnologia, avances medicos para cura enfermedades, investigaciones cientificas estos riguen ideologia