WARNING:
JavaScript is turned OFF. None of the links on this concept map will
work until it is reactivated.
If you need help turning JavaScript On, click here.
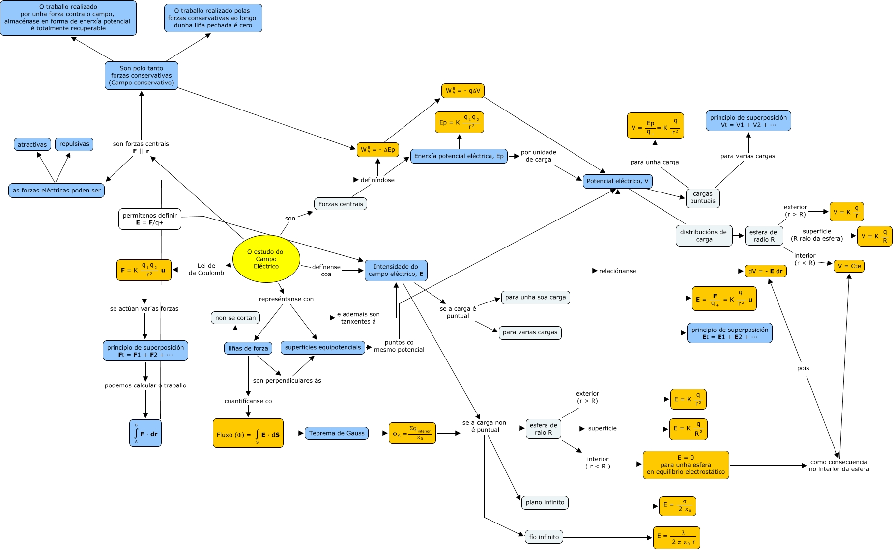
Este mapa conceptual ten información relativa a: campoelectrico2bachf.cmap, O estudo do Campo Eléctrico son forzas centrais F || r Son polo tanto forzas conservativas (Campo conservativo), O estudo do Campo Eléctrico son forzas centrais F || r as forzas eléctricas poden ser, <math xmlns="http://www.w3.org/1998/Math/MathML"> <mrow> <mtext> F = K </mtext> <mfrac> <mrow> <mmultiscripts> <mtext> q </mtext> <mtext> 1 </mtext> <none/> </mmultiscripts> <mmultiscripts> <mtext> q </mtext> <mtext> 2 </mtext> <none/> </mmultiscripts> </mrow> <mmultiscripts> <mtext> r </mtext> <none/> <mtext> 2 </mtext> </mmultiscripts> </mfrac> <mtext> u </mtext> </mrow> </math> se actúan varias forzas principio de superposición Ft = F1 + F2 + ···, Intensidade do campo eléctrico, E se a carga non é puntual plano infinito, plano infinito ???? <math xmlns="http://www.w3.org/1998/Math/MathML"> <mrow> <mtext> E = </mtext> <mfrac> <mtext> σ </mtext> <mrow> <mtext> 2 </mtext> <mmultiscripts> <mtext> ε </mtext> <mtext> 0 </mtext> <none/> </mmultiscripts> </mrow> </mfrac> </mrow> </math>, liñas de forza cuantifícanse co <math xmlns="http://www.w3.org/1998/Math/MathML"> <mrow> <mtext> Fluxo (Φ) = </mtext> <munderover> <int/> <mtext> S </mtext> <mtext> </mtext> </munderover> <mtext> E · dS </mtext> </mrow> </math>, <math xmlns="http://www.w3.org/1998/Math/MathML"> <mrow> <mmultiscripts> <mtext> Φ </mtext> <mtext> S </mtext> <none/> </mmultiscripts> <mtext> = </mtext> <mfrac> <mrow> <mmultiscripts> <mtext> Σq </mtext> <mtext> interior </mtext> <none/> </mmultiscripts> </mrow> <mmultiscripts> <mtext> ε </mtext> <mtext> 0 </mtext> <none/> </mmultiscripts> </mfrac> </mrow> </math> se a carga non é puntual esfera de raio R, esfera de raio R superficie <math xmlns="http://www.w3.org/1998/Math/MathML"> <mrow> <mtext> E = K </mtext> <mfrac> <mtext> q </mtext> <mmultiscripts> <mtext> R </mtext> <none/> <mtext> 2 </mtext> </mmultiscripts> </mfrac> </mrow> </math>, para varias cargas ???? principio de superposición Et = E1 + E2 + ···, Intensidade do campo eléctrico, E se a carga non é puntual esfera de raio R, liñas de forza ???? non se cortan, non se cortan e ademais son tanxentes á Intensidade do campo eléctrico, E, O estudo do Campo Eléctrico defínense coa Intensidade do campo eléctrico, E, <math xmlns="http://www.w3.org/1998/Math/MathML"> <mrow> <mtext> E = 0
para unha esfera
en equilibrio electrostático </mtext> </mrow> </math> como consecuencia no interior da esfera <math xmlns="http://www.w3.org/1998/Math/MathML"> <mrow> <mtext> V = Cte </mtext> </mrow> </math>, esfera de raio R interior ( r < R ) <math xmlns="http://www.w3.org/1998/Math/MathML"> <mrow> <mtext> E = 0
para unha esfera
en equilibrio electrostático </mtext> </mrow> </math>, esfera de radio R exterior (r > R) <math xmlns="http://www.w3.org/1998/Math/MathML"> <mrow> <mtext> V = K </mtext> <mfrac> <mtext> q </mtext> <mtext> r </mtext> </mfrac> </mrow> </math>, cargas puntuais para varias cargas principio de superposición Vt = V1 + V2 + ···, Son polo tanto forzas conservativas (Campo conservativo) ???? O traballo realizado polas forzas conservativas ao longo dunha liña pechada é cero, esfera de raio R ???? <math xmlns="http://www.w3.org/1998/Math/MathML"> <mrow> <mtext> E = K </mtext> <mfrac> <mtext> q </mtext> <mmultiscripts> <mtext> r </mtext> <none/> <mtext> 2 </mtext> </mmultiscripts> </mfrac> </mrow> </math>, superficies equipotenciais puntos co mesmo potencial Potencial eléctrico, V