WARNING:
JavaScript is turned OFF. None of the links on this concept map will
work until it is reactivated.
If you need help turning JavaScript On, click here.
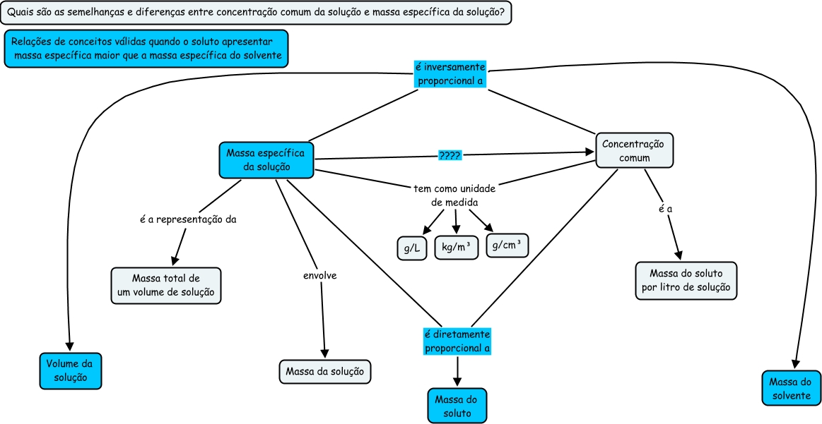
Esse mapa conceitual, produzido no IHMC CmapTools, tem a informação relacionada a: Concentração e massa específica 2D 2011, Concentração comum tem como unidade de medida g/cm³, Massa específica da solução ???? Concentração comum, Massa específica da solução envolve Massa da solução, Massa específica da solução tem como unidade de medida g/L, Concentração comum tem como unidade de medida g/L, Concentração comum é inversamente proporcional a Massa do solvente, Concentração comum é inversamente proporcional a Volume da solução, Concentração comum tem como unidade de medida kg/m³, Concentração comum é a Massa do soluto por litro de solução, Massa específica da solução é diretamente proporcional a Massa do soluto, Massa específica da solução é inversamente proporcional a Massa do solvente, Massa específica da solução tem como unidade de medida g/cm³, Massa específica da solução é inversamente proporcional a Volume da solução, Massa específica da solução é a representação da Massa total de um volume de solução, Concentração comum é diretamente proporcional a Massa do soluto, Massa específica da solução tem como unidade de medida kg/m³