WARNING:
JavaScript is turned OFF. None of the links on this concept map will
work until it is reactivated.
If you need help turning JavaScript On, click here.
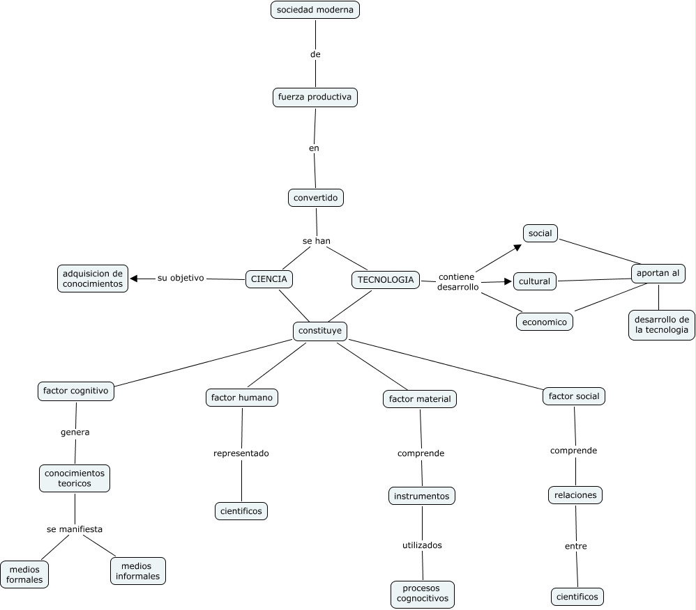
Este Cmap, tiene información relacionada con: jenifer cuaspud, relaciones entre cientificos, TECNOLOGIA contiene desarrollo social, convertido se han TECNOLOGIA, aportan al ???? desarrollo de la tecnologia, instrumentos utilizados procesos cognocitivos, constituye ???? factor humano, conocimientos teoricos se manifiesta medios formales, convertido se han CIENCIA, cultural ???? aportan al, factor material comprende instrumentos, TECNOLOGIA contiene desarrollo economico, conocimientos teoricos se manifiesta medios informales, factor social comprende relaciones, constituye ???? factor material, TECNOLOGIA ???? constituye, sociedad moderna de fuerza productiva, factor humano representado cientificos, CIENCIA su objetivo adquisicion de conocimientos, economico ???? aportan al, TECNOLOGIA contiene desarrollo cultural