WARNING:
JavaScript is turned OFF. None of the links on this concept map will
work until it is reactivated.
If you need help turning JavaScript On, click here.
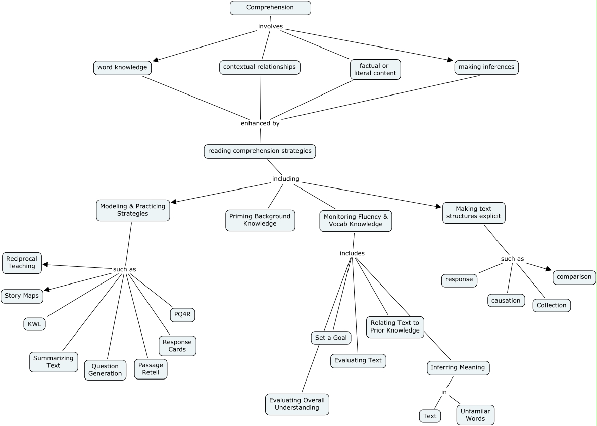
This Concept Map, created with IHMC CmapTools, has information related to: Reading Comprehension, Monitoring Fluency & Vocab Knowledge includes Evaluating Text, reading comprehension strategies including Priming Background Knowledge, Making text structures explicit such as causation, reading comprehension strategies including Monitoring Fluency & Vocab Knowledge, Monitoring Fluency & Vocab Knowledge includes Evaluating Overall Understanding, Making text structures explicit such as Collection, Monitoring Fluency & Vocab Knowledge includes Set a Goal, Modeling & Practicing Strategies such as Question Generation, reading comprehension strategies including Modeling & Practicing Strategies, reading comprehension strategies including Making text structures explicit, Making text structures explicit such as response, Inferring Meaning in Text, Comprehension involves word knowledge, Modeling & Practicing Strategies such as Summarizing Text, Monitoring Fluency & Vocab Knowledge includes Inferring Meaning, Modeling & Practicing Strategies such as Response Cards, word knowledge enhanced by reading comprehension strategies, Comprehension involves factual or literal content, Monitoring Fluency & Vocab Knowledge includes Relating Text to Prior Knowledge, Modeling & Practicing Strategies such as KWL