WARNING:
JavaScript is turned OFF. None of the links on this concept map will
work until it is reactivated.
If you need help turning JavaScript On, click here.
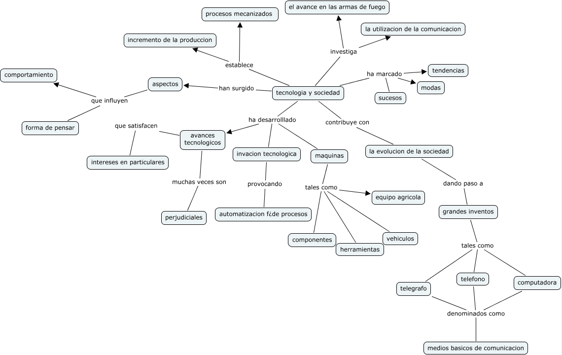
Este Cmap, tiene información relacionada con: angie valeria achacue, tecnologia y sociedad ha marcado modas, telegrafo denominados como medios basicos de comunicacion, maquinas tales como equipo agricola, tecnologia y sociedad ha desarrolllado invacion tecnologica, maquinas tales como herramientas, aspectos que influyen forma de pensar, avances tecnologicos que satisfacen intereses en particulares, la evolucion de la sociedad dando paso a grandes inventos, tecnologia y sociedad han surgido aspectos, telefono denominados como medios basicos de comunicacion, avances tecnologicos muchas veces son perjudiciales, tecnologia y sociedad ha marcado sucesos, tecnologia y sociedad ha desarrolllado avances tecnologicos, maquinas tales como vehiculos, grandes inventos tales como computadora, tecnologia y sociedad contribuye con la evolucion de la sociedad, invacion tecnologica provocando automatizacion f¿de procesos, tecnologia y sociedad establece incremento de la produccion, tecnologia y sociedad ha desarrolllado maquinas, grandes inventos tales como telefono