WARNING:
JavaScript is turned OFF. None of the links on this concept map will
work until it is reactivated.
If you need help turning JavaScript On, click here.
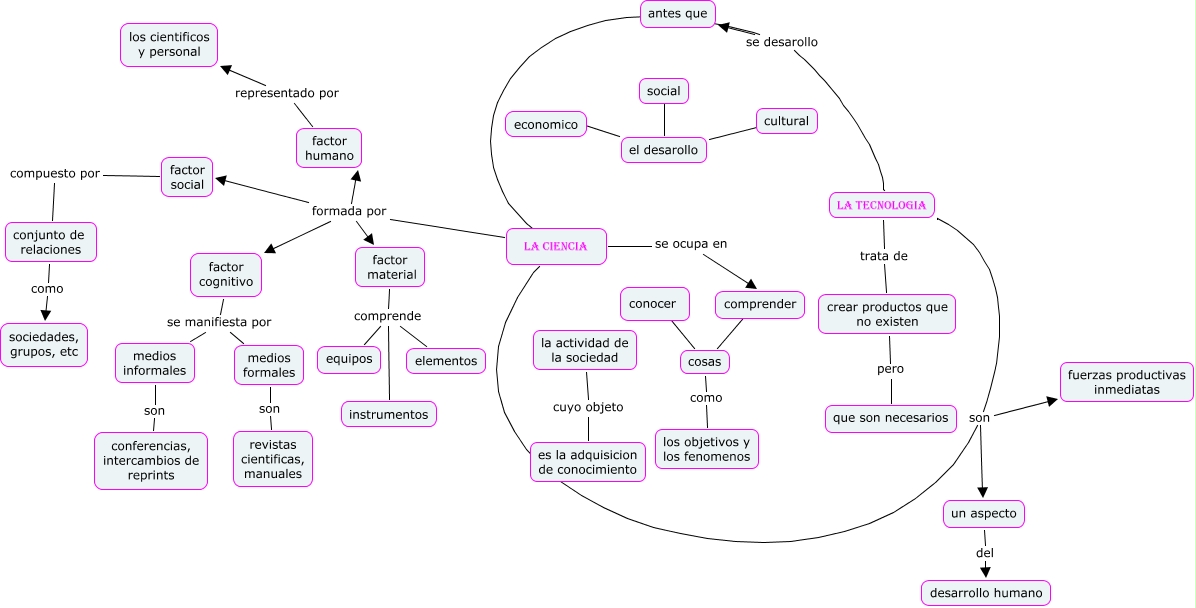
Este Cmap, tiene información relacionada con: la ciencia y la tecnologia-CESIA JURADO, LA CIENCIA formada por factor humano, LA TECNOLOGIA se desarollo antes que, LA CIENCIA se ocupa en comprender, medios formales son revistas cientificas, manuales, factor material comprende elementos, la actividad de la sociedad cuyo objeto es la adquisicion de conocimiento, LA CIENCIA formada por factor social, el desarollo ???? cultural, LA TECNOLOGIA son un aspecto, cosas como los objetivos y los fenomenos, el desarollo ???? social, LA CIENCIA formada por factor cognitivo, factor material comprende equipos, comprender ???? cosas, el desarollo ???? economico, factor social compuesto por conjunto de relaciones, crear productos que no existen pero que son necesarios, LA TECNOLOGIA trata de crear productos que no existen, factor cognitivo se manifiesta por medios informales, LA TECNOLOGIA son fuerzas productivas inmediatas