WARNING:
JavaScript is turned OFF. None of the links on this concept map will
work until it is reactivated.
If you need help turning JavaScript On, click here.
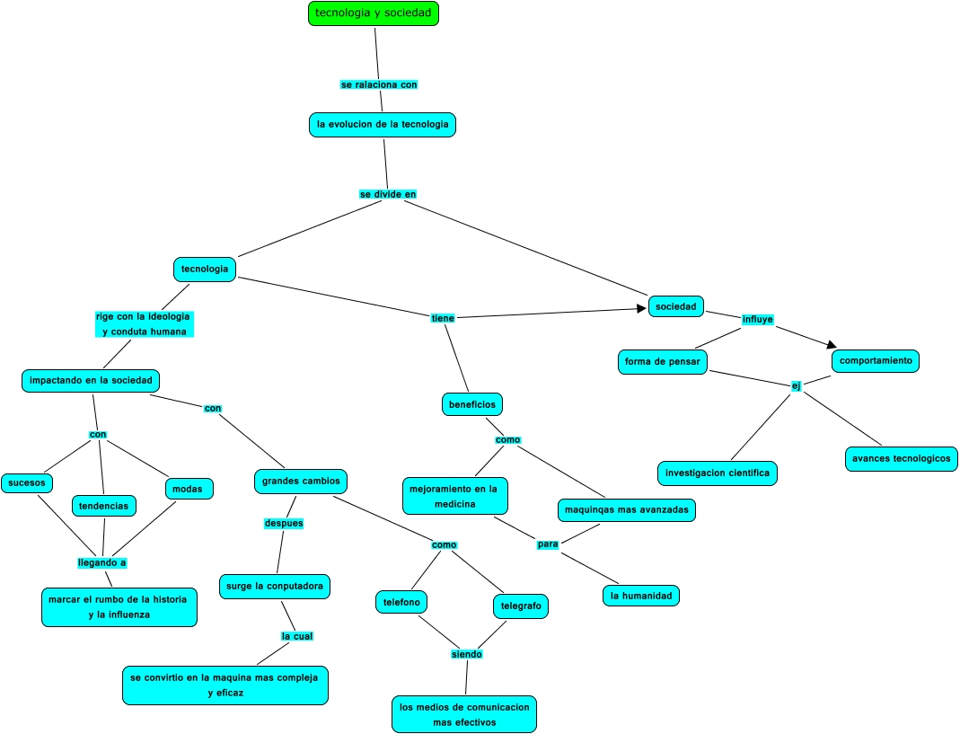
Este Cmap, tiene información relacionada con: jorge luis achacue, beneficios como maquinqas mas avanzadas, grandes cambios despues surge la conputadora, mejoramiento en la medicina para la humanidad, tecnologia tiene beneficios, comportamiento ej investigacion cientifica, tecnologia tiene sociedad, forma de pensar ej avances tecnologicos, impactando en la sociedad con tendencias, impactando en la sociedad con grandes cambios, telefono siendo los medios de comunicacion mas efectivos, la evolucion de la tecnologia se divide en tecnologia, comportamiento ej avances tecnologicos, sociedad influye comportamiento, forma de pensar ej investigacion cientifica, telegrafo siendo los medios de comunicacion mas efectivos, tendencias llegando a marcar el rumbo de la historia y la influenza, tecnologia y sociedad se ralaciona con la evolucion de la tecnologia, modas llegando a marcar el rumbo de la historia y la influenza, sucesos llegando a marcar el rumbo de la historia y la influenza, la evolucion de la tecnologia se divide en sociedad