WARNING:
JavaScript is turned OFF. None of the links on this concept map will
work until it is reactivated.
If you need help turning JavaScript On, click here.
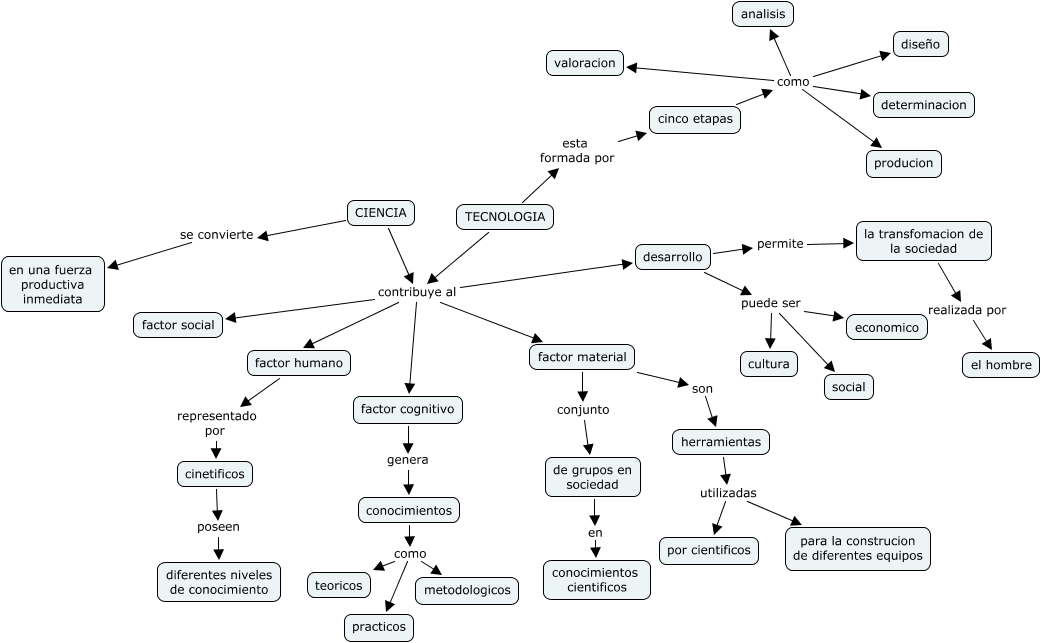
Este Cmap, tiene información relacionada con: CIENCIA Y TECNOLOGIA (CAROLINA GUAMAN), cinco etapas como diseño, CIENCIA contribuye al factor humano, conocimientos como practicos, desarrollo permite la transfomacion de la sociedad, cinetificos poseen diferentes niveles de conocimiento, factor material conjunto de grupos en sociedad, cinco etapas como determinacion, conocimientos como teoricos, de grupos en sociedad en conocimientos cientificos, desarrollo puede ser economico, factor material son herramientas, CIENCIA contribuye al factor cognitivo, CIENCIA contribuye al factor social, CIENCIA contribuye al desarrollo, herramientas utilizadas por cientificos, conocimientos como metodologicos, desarrollo puede ser cultura, CIENCIA se convierte en una fuerza productiva inmediata, desarrollo puede ser social, factor humano representado por cinetificos