WARNING:
JavaScript is turned OFF. None of the links on this concept map will
work until it is reactivated.
If you need help turning JavaScript On, click here.
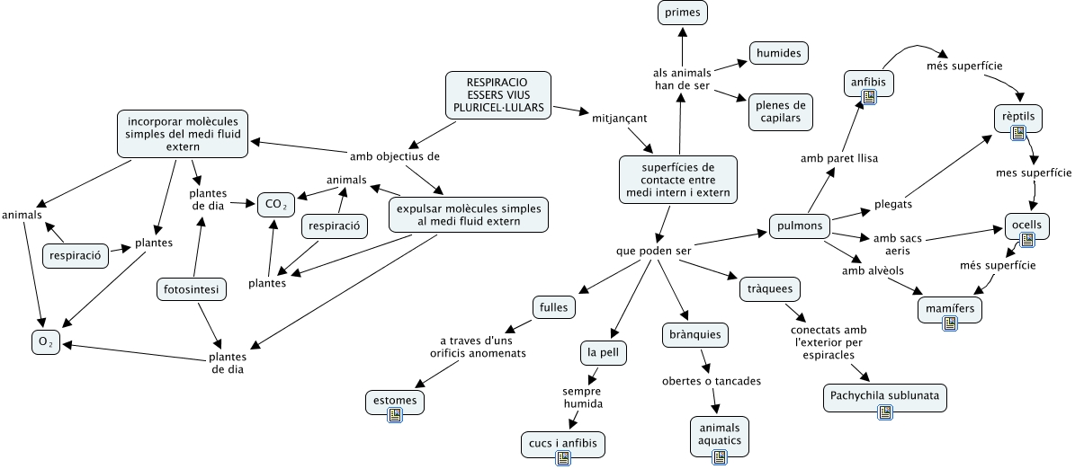
Aquest mapa conceptual conté informació relacionada amb: maparespiraciopluricel·lulars, fotosintesi <math xmlns="http://www.w3.org/1998/Math/MathML"> <mrow> <mmultiscripts> <mtext> </mtext> <mtext> </mtext> <none/> </mmultiscripts> <mtext> plantes
de dia </mtext> </mrow> </math> <math xmlns="http://www.w3.org/1998/Math/MathML"> <mrow> <mmultiscripts> <mtext> CO </mtext> <mtext> 2 </mtext> <none/> </mmultiscripts> </mrow> </math>, superfícies de contacte entre medi intern i extern que poden ser la pell, superfícies de contacte entre medi intern i extern que poden ser fulles, superfícies de contacte entre medi intern i extern que poden ser pulmons, incorporar molècules simples del medi fluid extern animals <math xmlns="http://www.w3.org/1998/Math/MathML"> <mrow> <mmultiscripts> <mtext> O </mtext> <mtext> 2 </mtext> <none/> </mmultiscripts> </mrow> </math>, incorporar molècules simples del medi fluid extern <math xmlns="http://www.w3.org/1998/Math/MathML"> <mrow> <mmultiscripts> <mtext> </mtext> <mtext> </mtext> <none/> </mmultiscripts> <mtext> plantes
de dia </mtext> </mrow> </math> <math xmlns="http://www.w3.org/1998/Math/MathML"> <mrow> <mmultiscripts> <mtext> CO </mtext> <mtext> 2 </mtext> <none/> </mmultiscripts> </mrow> </math>, respiració plantes <math xmlns="http://www.w3.org/1998/Math/MathML"> <mrow> <mmultiscripts> <mtext> O </mtext> <mtext> 2 </mtext> <none/> </mmultiscripts> </mrow> </math>, anfibis més superfície rèptils, respiració plantes <math xmlns="http://www.w3.org/1998/Math/MathML"> <mrow> <mmultiscripts> <mtext> CO </mtext> <mtext> 2 </mtext> <none/> </mmultiscripts> </mrow> </math>, expulsar molècules simples al medi fluid extern animals <math xmlns="http://www.w3.org/1998/Math/MathML"> <mrow> <mmultiscripts> <mtext> CO </mtext> <mtext> 2 </mtext> <none/> </mmultiscripts> </mrow> </math>, RESPIRACIO ESSERS VIUS PLURICEL·LULARS amb objectius de expulsar molècules simples al medi fluid extern, incorporar molècules simples del medi fluid extern plantes <math xmlns="http://www.w3.org/1998/Math/MathML"> <mrow> <mmultiscripts> <mtext> O </mtext> <mtext> 2 </mtext> <none/> </mmultiscripts> </mrow> </math>, la pell sempre humida cucs i anfibis, brànquies obertes o tancades animals aquatics, RESPIRACIO ESSERS VIUS PLURICEL·LULARS amb objectius de incorporar molècules simples del medi fluid extern, respiració animals <math xmlns="http://www.w3.org/1998/Math/MathML"> <mrow> <mmultiscripts> <mtext> CO </mtext> <mtext> 2 </mtext> <none/> </mmultiscripts> </mrow> </math>, superfícies de contacte entre medi intern i extern que poden ser brànquies, pulmons plegats rèptils, fotosintesi plantes de dia <math xmlns="http://www.w3.org/1998/Math/MathML"> <mrow> <mmultiscripts> <mtext> O </mtext> <mtext> 2 </mtext> <none/> </mmultiscripts> </mrow> </math>, expulsar molècules simples al medi fluid extern plantes de dia <math xmlns="http://www.w3.org/1998/Math/MathML"> <mrow> <mmultiscripts> <mtext> O </mtext> <mtext> 2 </mtext> <none/> </mmultiscripts> </mrow> </math>