WARNING:
JavaScript is turned OFF. None of the links on this concept map will
work until it is reactivated.
If you need help turning JavaScript On, click here.
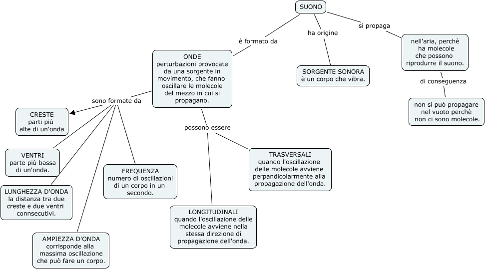
Questa Cmap, creata con IHMC CmapTools, contiene informazioni relative a: il suono valentina, ONDE perturbazioni provocate da una sorgente in movimento, che fanno oscillare le molecole del mezzo in cui si propagano. possono essere LONGITUDINALI quando l'oscillazione delle molecole avviene nella stessa direzione di propagazione dell'onda., SUONO è formato da ONDE perturbazioni provocate da una sorgente in movimento, che fanno oscillare le molecole del mezzo in cui si propagano., SUONO si propaga nell'aria, perchè ha molecole che possono riprodurre il suono., ONDE perturbazioni provocate da una sorgente in movimento, che fanno oscillare le molecole del mezzo in cui si propagano. sono formate da CRESTE parti più alte di un'onda, ONDE perturbazioni provocate da una sorgente in movimento, che fanno oscillare le molecole del mezzo in cui si propagano. sono formate da FREQUENZA numero di oscillazioni di un corpo in un secondo., nell'aria, perchè ha molecole che possono riprodurre il suono. di conseguenza non si può propagare nel vuoto perchè non ci sono molecole., ONDE perturbazioni provocate da una sorgente in movimento, che fanno oscillare le molecole del mezzo in cui si propagano. sono formate da LUNGHEZZA D'ONDA la distanza tra due creste e due ventri connsecutivi., ONDE perturbazioni provocate da una sorgente in movimento, che fanno oscillare le molecole del mezzo in cui si propagano. sono formate da VENTRI parte più bassa di un'onda., ONDE perturbazioni provocate da una sorgente in movimento, che fanno oscillare le molecole del mezzo in cui si propagano. sono formate da AMPIEZZA D'ONDA corrisponde alla massima oscillazione che può fare un corpo., SUONO ha origine SORGENTE SONORA è un corpo che vibra., ONDE perturbazioni provocate da una sorgente in movimento, che fanno oscillare le molecole del mezzo in cui si propagano. possono essere TRASVERSALI quando l'oscillazione delle molecole avviene perpandicolarmente alla propagazione dell'onda.