WARNING:
JavaScript is turned OFF. None of the links on this concept map will
work until it is reactivated.
If you need help turning JavaScript On, click here.
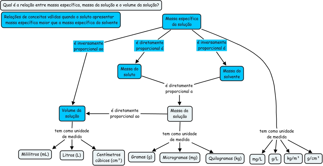
Esse mapa conceitual, produzido no IHMC CmapTools, tem a informação relacionada a: Massa específica 2ºD 2011, Massa específica da solução é diretamente proporcional á Massa do soluto, Massa do soluto é diretamente proporcional a Massa da solução, Massa do solvente é diretamente proporcional a Massa da solução, Massa específica da solução tem como unidade de medida mg/L, Massa específica da solução tem como unidade de medida g/L, Massa específica da solução tem como unidade de medida kg/m³, Massa da solução é diretamente proporcional ao Volume da solução, Volume da solução tem como unidade de medida Centímetros cúbicos (cm³), Volume da solução tem como unidade de medida Litros (L), Massa da solução tem como unidade de medida Microgramas (mg), Massa da solução tem como unidade de medida Gramas (g), Massa da solução tem como unidade de medida Quilogramas (kg), Volume da solução tem como unidade de medida Mililitros (mL), Massa específica da solução é inversamente proporcional ao Volume da solução, Massa específica da solução é inversamente proporcional á Massa do solvente, Massa específica da solução tem como unidade de medida g/cm³