WARNING:
JavaScript is turned OFF. None of the links on this concept map will
work until it is reactivated.
If you need help turning JavaScript On, click here.
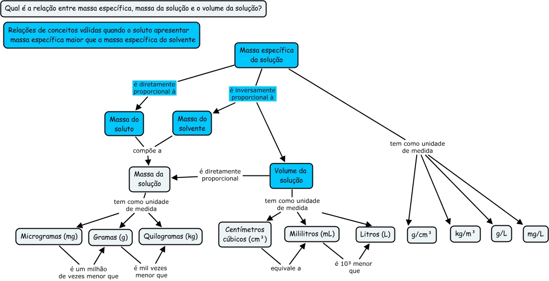
Esse mapa conceitual, produzido no IHMC CmapTools, tem a informação relacionada a: Massa específica 2ºC 2011, Massa da solução tem como unidade de medida Microgramas (mg), Volume da solução tem como unidade de medida Litros (L), Volume da solução tem como unidade de medida Mililitros (mL), Microgramas (mg) é um milhão de vezes menor que Gramas (g), Volume da solução é diretamente proporcional Massa da solução, Massa específica da solução tem como unidade de medida kg/m³, Massa da solução tem como unidade de medida Gramas (g), Volume da solução tem como unidade de medida Centímetros cúbicos (cm³), Mililitros (mL) é 10³ menor que Litros (L), Massa específica da solução é diretamente proporcional à Massa do soluto, Massa específica da solução é inversamente proporcional à Volume da solução, Centímetros cúbicos (cm³) equivale a Mililitros (mL), Massa específica da solução é inversamente proporcional à Massa do solvente, Massa específica da solução tem como unidade de medida mg/L, Massa da solução tem como unidade de medida Quilogramas (kg), Massa do soluto compõe a Massa da solução, Massa do solvente compõe a Massa da solução, Massa específica da solução tem como unidade de medida g/cm³, Massa específica da solução tem como unidade de medida g/L, Gramas (g) é mil vezes menor que Quilogramas (kg)