WARNING:
JavaScript is turned OFF. None of the links on this concept map will
work until it is reactivated.
If you need help turning JavaScript On, click here.
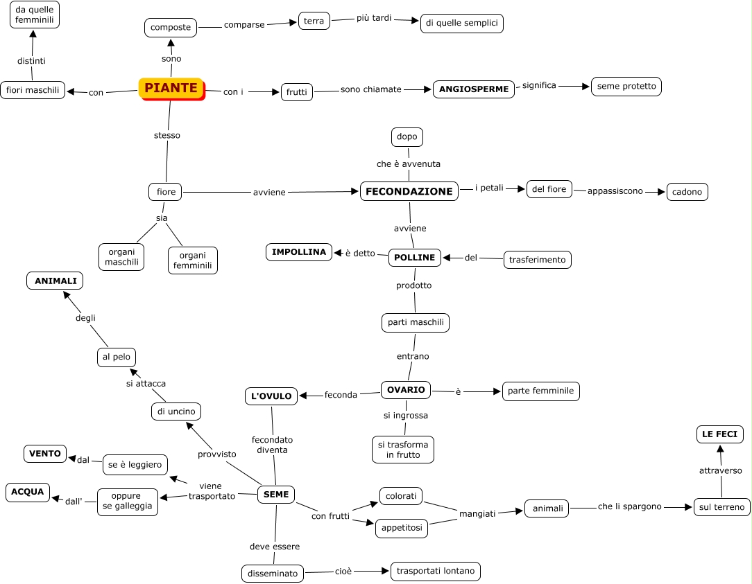
Questa Cmap, creata con IHMC CmapTools, contiene informazioni relative a: PIANTE, fiore sia organi femminili, PIANTE stesso fiore, del fiore appassiscono cadono, di uncino si attacca al pelo, dopo che è avvenuta FECONDAZIONE, terra più tardi di quelle semplici, SEME con frutti appetitosi, al pelo degli ANIMALI, animali che li spargono sul terreno, fiore sia organi maschili, FECONDAZIONE avviene POLLINE, fiore avviene FECONDAZIONE, PIANTE con i frutti, disseminato cioè trasportati lontano, PIANTE sono composte, L'OVULO fecondato diventa SEME, appetitosi mangiati animali, SEME viene trasportato se è leggiero, SEME viene trasportato oppure se galleggia, OVARIO si ingrossa si trasforma in frutto