WARNING:
JavaScript is turned OFF. None of the links on this concept map will
work until it is reactivated.
If you need help turning JavaScript On, click here.
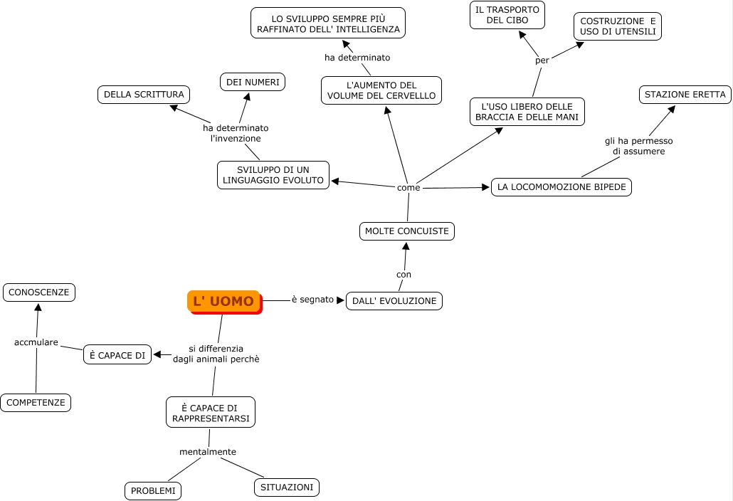
Questa Cmap, creata con IHMC CmapTools, contiene informazioni relative a: L'UOMO, LA LOCOMOMOZIONE BIPEDE gli ha permesso di assumere STAZIONE ERETTA, L' UOMO è segnato DALL' EVOLUZIONE, DALL' EVOLUZIONE con MOLTE CONCUISTE, L' UOMO si differenzia dagli animali perchè È CAPACE DI, MOLTE CONCUISTE come SVILUPPO DI UN LINGUAGGIO EVOLUTO, MOLTE CONCUISTE come L'USO LIBERO DELLE BRACCIA E DELLE MANI, L'USO LIBERO DELLE BRACCIA E DELLE MANI per COSTRUZIONE E USO DI UTENSILI, L'AUMENTO DEL VOLUME DEL CERVELLLO ha determinato LO SVILUPPO SEMPRE PIÙ RAFFINATO DELL' INTELLIGENZA, È CAPACE DI RAPPRESENTARSI mentalmente SITUAZIONI, SVILUPPO DI UN LINGUAGGIO EVOLUTO ha determinato l'invenzione DELLA SCRITTURA, MOLTE CONCUISTE come L'AUMENTO DEL VOLUME DEL CERVELLLO, È CAPACE DI accmulare COMPETENZE, MOLTE CONCUISTE come LA LOCOMOMOZIONE BIPEDE, SVILUPPO DI UN LINGUAGGIO EVOLUTO ha determinato l'invenzione DEI NUMERI, È CAPACE DI RAPPRESENTARSI mentalmente PROBLEMI, L' UOMO si differenzia dagli animali perchè È CAPACE DI RAPPRESENTARSI, L'USO LIBERO DELLE BRACCIA E DELLE MANI per IL TRASPORTO DEL CIBO, È CAPACE DI accmulare CONOSCENZE