WARNING:
JavaScript is turned OFF. None of the links on this concept map will
work until it is reactivated.
If you need help turning JavaScript On, click here.
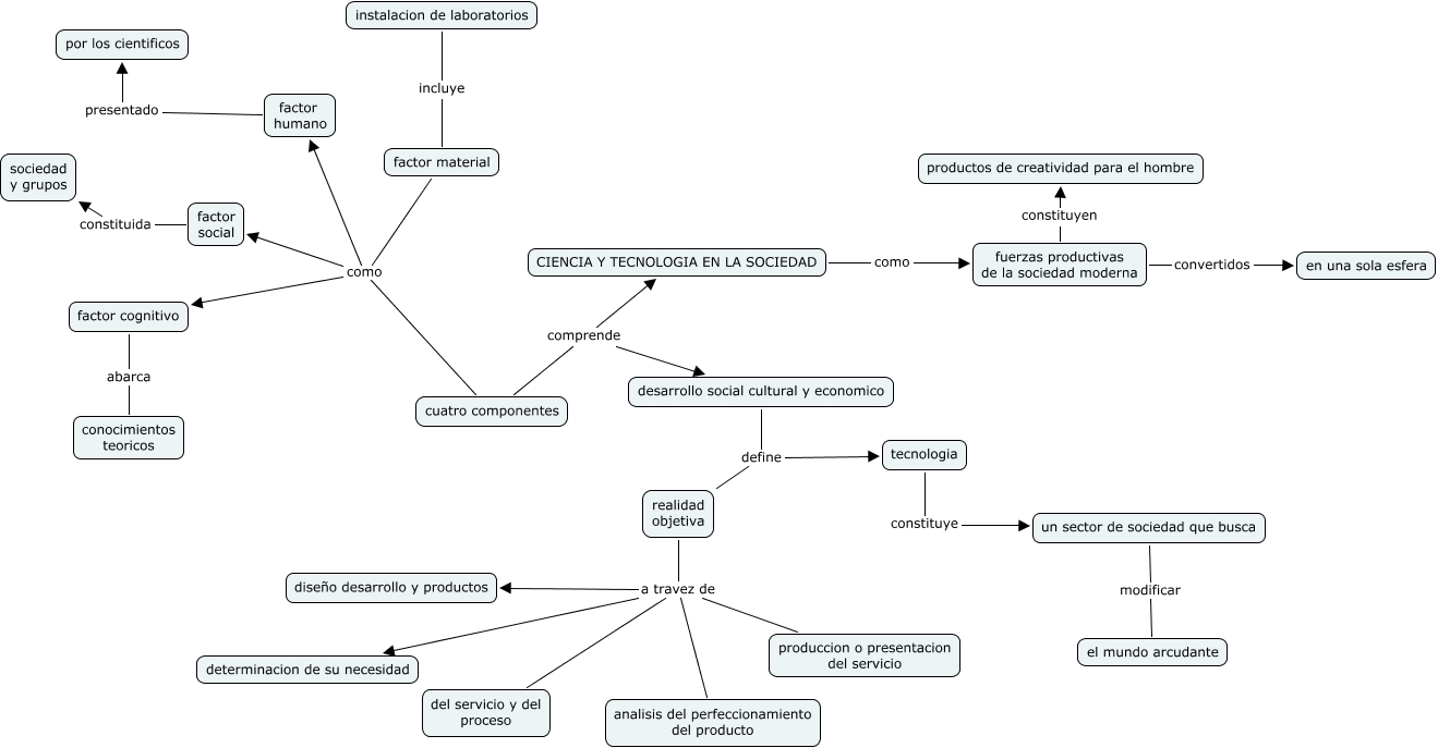
Este Cmap, tiene información relacionada con: DANIELA NARVAEZ, desarrollo social cultural y economico define realidad objetiva, realidad objetiva a travez de analisis del perfeccionamiento del producto, cuatro componentes como factor cognitivo, factor humano presentado por los cientificos, instalacion de laboratorios incluye factor material, CIENCIA Y TECNOLOGIA EN LA SOCIEDAD como fuerzas productivas de la sociedad moderna, realidad objetiva a travez de del servicio y del proceso, factor material como factor humano, fuerzas productivas de la sociedad moderna constituyen productos de creatividad para el hombre, un sector de sociedad que busca modificar el mundo arcudante, realidad objetiva a travez de determinacion de su necesidad, fuerzas productivas de la sociedad moderna convertidos en una sola esfera, factor social constituida sociedad y grupos, cuatro componentes comprende CIENCIA Y TECNOLOGIA EN LA SOCIEDAD, realidad objetiva a travez de produccion o presentacion del servicio, factor cognitivo abarca conocimientos teoricos, tecnologia constituye un sector de sociedad que busca, cuatro componentes comprende desarrollo social cultural y economico, factor material como factor social, realidad objetiva a travez de diseño desarrollo y productos