WARNING:
JavaScript is turned OFF. None of the links on this concept map will
work until it is reactivated.
If you need help turning JavaScript On, click here.
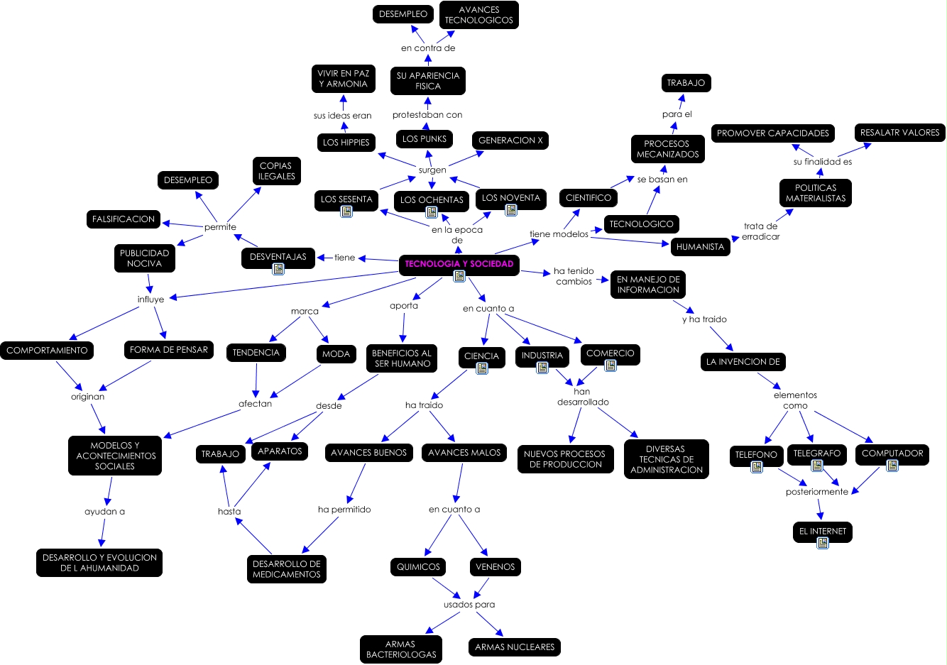
Este Cmap, tiene información relacionada con: Kariina Aguiirre, DESVENTAJAS permite COPIAS ILEGALES, TELEFONO posteriormente EL INTERNET, TECNOLOGIA Y SOCIEDAD en la epoca de LOS SESENTA, TECNOLOGIA Y SOCIEDAD tiene modelos TECNOLOGICO, TECNOLOGIA Y SOCIEDAD influye COMPORTAMIENTO, EN MANEJO DE INFORMACION y ha traido LA INVENCION DE, LOS SESENTA surgen LOS OCHENTAS, COMPUTADOR posteriormente EL INTERNET, TECNOLOGIA Y SOCIEDAD en la epoca de LOS NOVENTA, HUMANISTA trata de erradicar POLITICAS MATERIALISTAS, TECNOLOGIA Y SOCIEDAD tiene modelos HUMANISTA, TECNOLOGIA Y SOCIEDAD ha tenido cambios EN MANEJO DE INFORMACION, LA INVENCION DE elementos como COMPUTADOR, TECNOLOGIA Y SOCIEDAD marca TENDENCIA, LOS SESENTA surgen LOS HIPPIES, VENENOS usados para ARMAS BACTERIOLOGAS, LOS SESENTA surgen GENERACION X, TECNOLOGIA Y SOCIEDAD tiene modelos CIENTIFICO, AVANCES MALOS en cuanto a VENENOS, TECNOLOGIA Y SOCIEDAD en cuanto a CIENCIA