WARNING:
JavaScript is turned OFF. None of the links on this concept map will
work until it is reactivated.
If you need help turning JavaScript On, click here.
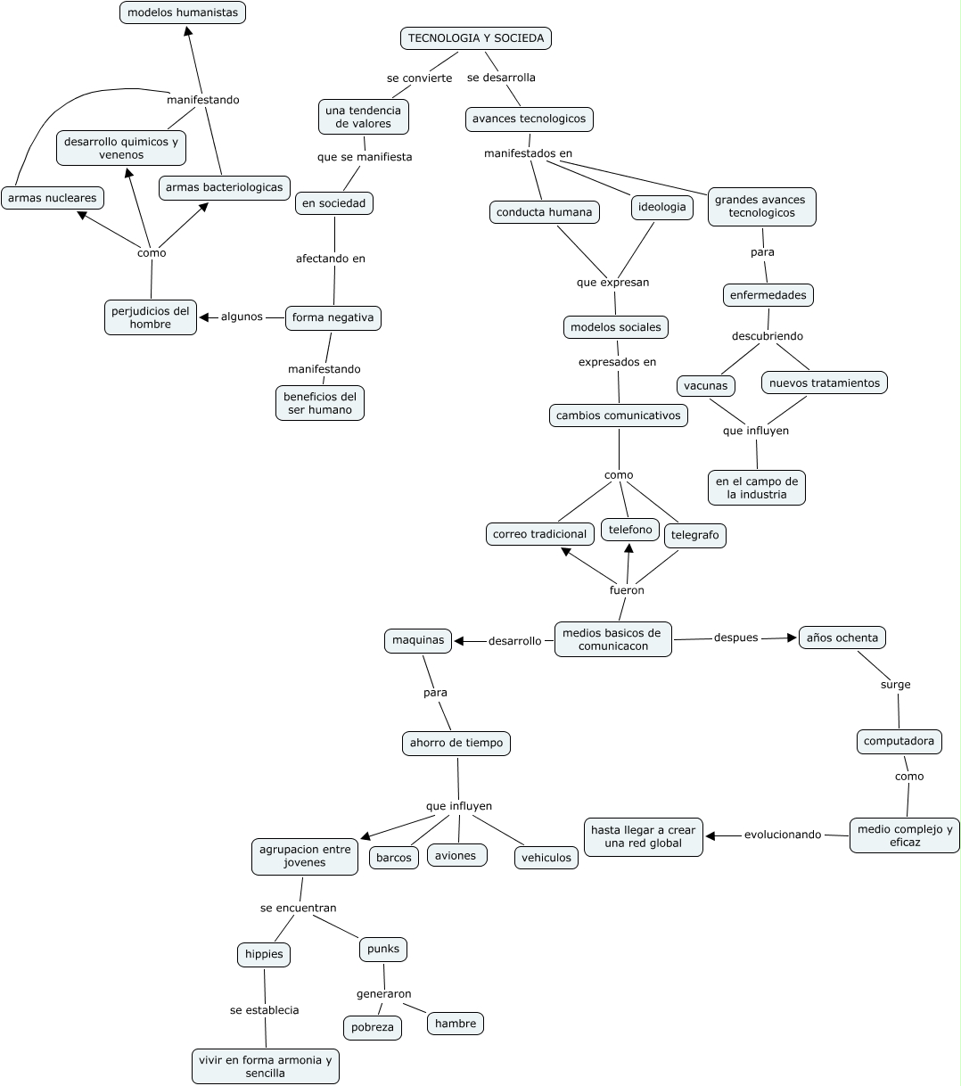
Este Cmap, tiene información relacionada con: yudy paola m, punks generaron hambre, ahorro de tiempo que influyen aviones, hippies se establecia vivir en forma armonia y sencilla, en sociedad afectando en forma negativa, años ochenta surge computadora, maquinas para ahorro de tiempo, perjudicios del hombre como desarrollo quimicos y venenos, agrupacion entre jovenes se encuentran punks, armas bacteriologicas manifestando desarrollo quimicos y venenos, medios basicos de comunicacon despues años ochenta, forma negativa manifestando beneficios del ser humano, cambios comunicativos como correo tradicional, vacunas que influyen en el campo de la industria, una tendencia de valores que se manifiesta en sociedad, ahorro de tiempo que influyen agrupacion entre jovenes, perjudicios del hombre como armas bacteriologicas, ahorro de tiempo que influyen barcos, cambios comunicativos como telefono, punks generaron pobreza, medio complejo y eficaz evolucionando hasta llegar a crear una red global