WARNING:
JavaScript is turned OFF. None of the links on this concept map will
work until it is reactivated.
If you need help turning JavaScript On, click here.
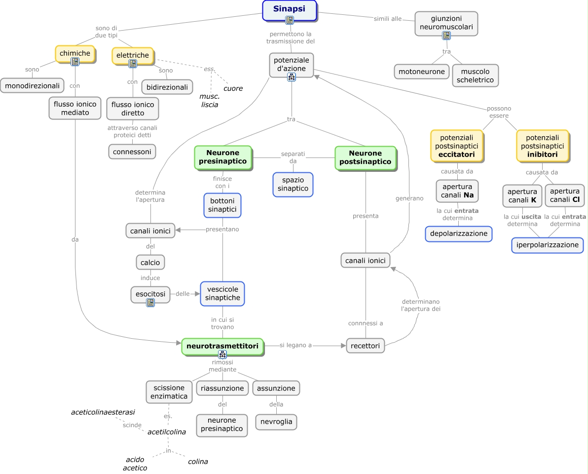
Questa Cmap, creata con IHMC CmapTools, contiene informazioni relative a: Sinapsi, Sinapsi sono di due tipi chimiche, assunzione della nevroglia, scissione enzimatica es. acetilcolina, elettriche ess. musc. liscia, flusso ionico mediato da neurotrasmettitori, chimiche con flusso ionico mediato, acetilcolina in acido acetico, canali ionici connnessi a recettori, potenziale d'azione possono essere potenziali postsinaptici inibitori, canali ionici generano potenziale d'azione, bottoni sinaptici presentano canali ionici, acetilcolina in colina, neurotrasmettitori si legano a recettori, elettriche con flusso ionico diretto, canali ionici del calcio, elettriche ess. cuore, vescicole sinaptiche in cui si trovano neurotrasmettitori, Neurone presinaptico finisce con i bottoni sinaptici, Neurone presinaptico separati da spazio sinaptico, potenziale d'azione possono essere potenziali postsinaptici eccitatori