WARNING:
JavaScript is turned OFF. None of the links on this concept map will
work until it is reactivated.
If you need help turning JavaScript On, click here.
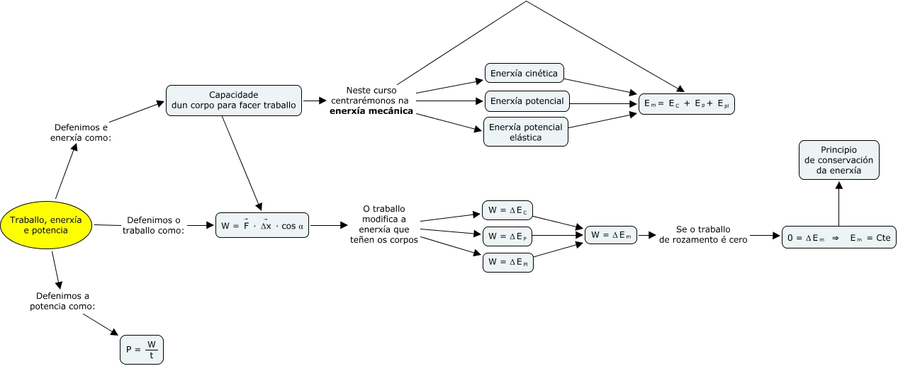
Este mapa conceptual ten información relativa a: traballo4eso, Traballo, enerxía e potencia Defenimos a potencia como: <math xmlns="http://www.w3.org/1998/Math/MathML"> <mrow> <mtext> P = </mtext> <mfrac> <mtext> W </mtext> <mtext> t </mtext> </mfrac> </mrow> </math>, <math xmlns="http://www.w3.org/1998/Math/MathML"> <mrow> <mtext> W = Δ </mtext> <mmultiscripts> <mtext> E </mtext> <mtext> P </mtext> <none/> </mmultiscripts> </mrow> </math> ???? <math xmlns="http://www.w3.org/1998/Math/MathML"> <mrow> <mtext> W = Δ </mtext> <mmultiscripts> <mtext> E </mtext> <mtext> m </mtext> <none/> </mmultiscripts> </mrow> </math>, Capacidade dun corpo para facer traballo Neste curso centrarémonos na enerxía mecánica Enerxía potencial elástica, <math xmlns="http://www.w3.org/1998/Math/MathML"> <mrow> <mtext> W = Δ </mtext> <mmultiscripts> <mtext> E </mtext> <mtext> C </mtext> <none/> </mmultiscripts> </mrow> </math> ???? <math xmlns="http://www.w3.org/1998/Math/MathML"> <mrow> <mtext> W = Δ </mtext> <mmultiscripts> <mtext> E </mtext> <mtext> m </mtext> <none/> </mmultiscripts> </mrow> </math>, Traballo, enerxía e potencia Defenimos e enerxía como: Capacidade dun corpo para facer traballo, <math xmlns="http://www.w3.org/1998/Math/MathML"> <mrow> <mtext> W = Δ </mtext> <mmultiscripts> <mtext> E </mtext> <mtext> Pl </mtext> <none/> </mmultiscripts> </mrow> </math> ???? <math xmlns="http://www.w3.org/1998/Math/MathML"> <mrow> <mtext> W = Δ </mtext> <mmultiscripts> <mtext> E </mtext> <mtext> m </mtext> <none/> </mmultiscripts> </mrow> </math>, <math xmlns="http://www.w3.org/1998/Math/MathML"> <mrow> <mtext> W = </mtext> <munderover> <mtext> F </mtext> <none/> <mtext> → </mtext> </munderover> <mtext> · </mtext> <munderover> <mtext> Δx </mtext> <none/> <mtext> → </mtext> </munderover> <mtext> · cos α </mtext> </mrow> </math> O traballo modifica a enerxía que teñen os corpos <math xmlns="http://www.w3.org/1998/Math/MathML"> <mrow> <mtext> W = Δ </mtext> <mmultiscripts> <mtext> E </mtext> <mtext> C </mtext> <none/> </mmultiscripts> </mrow> </math>, <math xmlns="http://www.w3.org/1998/Math/MathML"> <mrow> <mtext> W = Δ </mtext> <mmultiscripts> <mtext> E </mtext> <mtext> m </mtext> <none/> </mmultiscripts> </mrow> </math> Se o traballo de rozamento é cero <math xmlns="http://www.w3.org/1998/Math/MathML"> <mrow> <mtext> 0 = Δ </mtext> <mmultiscripts> <mtext> E </mtext> <mtext> m </mtext> <none/> </mmultiscripts> <mtext> ⇒ </mtext> <mmultiscripts> <mtext> E </mtext> <mtext> m </mtext> <none/> </mmultiscripts> <mtext> = Cte </mtext> </mrow> </math>, Enerxía cinética ???? <math xmlns="http://www.w3.org/1998/Math/MathML"> <mrow> <mmultiscripts> <mtext> E </mtext> <mtext> m </mtext> <none/> </mmultiscripts> <mtext> = </mtext> <mmultiscripts> <mtext> E </mtext> <mtext> C </mtext> <none/> </mmultiscripts> <mtext> + </mtext> <mmultiscripts> <mtext> E </mtext> <mtext> p </mtext> <none/> </mmultiscripts> <mtext> + </mtext> <mmultiscripts> <mtext> E </mtext> <mtext> pl </mtext> <none/> </mmultiscripts> </mrow> </math>, Capacidade dun corpo para facer traballo Neste curso centrarémonos na enerxía mecánica Enerxía cinética, Capacidade dun corpo para facer traballo ???? <math xmlns="http://www.w3.org/1998/Math/MathML"> <mrow> <mtext> W = </mtext> <munderover> <mtext> F </mtext> <none/> <mtext> → </mtext> </munderover> <mtext> · </mtext> <munderover> <mtext> Δx </mtext> <none/> <mtext> → </mtext> </munderover> <mtext> · cos α </mtext> </mrow> </math>, <math xmlns="http://www.w3.org/1998/Math/MathML"> <mrow> <mtext> 0 = Δ </mtext> <mmultiscripts> <mtext> E </mtext> <mtext> m </mtext> <none/> </mmultiscripts> <mtext> ⇒ </mtext> <mmultiscripts> <mtext> E </mtext> <mtext> m </mtext> <none/> </mmultiscripts> <mtext> = Cte </mtext> </mrow> </math> ???? Principio de conservación da enerxía, Traballo, enerxía e potencia Defenimos o traballo como: <math xmlns="http://www.w3.org/1998/Math/MathML"> <mrow> <mtext> W = </mtext> <munderover> <mtext> F </mtext> <none/> <mtext> → </mtext> </munderover> <mtext> · </mtext> <munderover> <mtext> Δx </mtext> <none/> <mtext> → </mtext> </munderover> <mtext> · cos α </mtext> </mrow> </math>, Capacidade dun corpo para facer traballo Neste curso centrarémonos na enerxía mecánica <math xmlns="http://www.w3.org/1998/Math/MathML"> <mrow> <mmultiscripts> <mtext> E </mtext> <mtext> m </mtext> <none/> </mmultiscripts> <mtext> = </mtext> <mmultiscripts> <mtext> E </mtext> <mtext> C </mtext> <none/> </mmultiscripts> <mtext> + </mtext> <mmultiscripts> <mtext> E </mtext> <mtext> p </mtext> <none/> </mmultiscripts> <mtext> + </mtext> <mmultiscripts> <mtext> E </mtext> <mtext> pl </mtext> <none/> </mmultiscripts> </mrow> </math>, Enerxía potencial ???? <math xmlns="http://www.w3.org/1998/Math/MathML"> <mrow> <mmultiscripts> <mtext> E </mtext> <mtext> m </mtext> <none/> </mmultiscripts> <mtext> = </mtext> <mmultiscripts> <mtext> E </mtext> <mtext> C </mtext> <none/> </mmultiscripts> <mtext> + </mtext> <mmultiscripts> <mtext> E </mtext> <mtext> p </mtext> <none/> </mmultiscripts> <mtext> + </mtext> <mmultiscripts> <mtext> E </mtext> <mtext> pl </mtext> <none/> </mmultiscripts> </mrow> </math>, <math xmlns="http://www.w3.org/1998/Math/MathML"> <mrow> <mtext> W = </mtext> <munderover> <mtext> F </mtext> <none/> <mtext> → </mtext> </munderover> <mtext> · </mtext> <munderover> <mtext> Δx </mtext> <none/> <mtext> → </mtext> </munderover> <mtext> · cos α </mtext> </mrow> </math> O traballo modifica a enerxía que teñen os corpos <math xmlns="http://www.w3.org/1998/Math/MathML"> <mrow> <mtext> W = Δ </mtext> <mmultiscripts> <mtext> E </mtext> <mtext> Pl </mtext> <none/> </mmultiscripts> </mrow> </math>, Capacidade dun corpo para facer traballo Neste curso centrarémonos na enerxía mecánica Enerxía potencial, <math xmlns="http://www.w3.org/1998/Math/MathML"> <mrow> <mtext> W = </mtext> <munderover> <mtext> F </mtext> <none/> <mtext> → </mtext> </munderover> <mtext> · </mtext> <munderover> <mtext> Δx </mtext> <none/> <mtext> → </mtext> </munderover> <mtext> · cos α </mtext> </mrow> </math> O traballo modifica a enerxía que teñen os corpos <math xmlns="http://www.w3.org/1998/Math/MathML"> <mrow> <mtext> W = Δ </mtext> <mmultiscripts> <mtext> E </mtext> <mtext> P </mtext> <none/> </mmultiscripts> </mrow> </math>, Enerxía potencial elástica ???? <math xmlns="http://www.w3.org/1998/Math/MathML"> <mrow> <mmultiscripts> <mtext> E </mtext> <mtext> m </mtext> <none/> </mmultiscripts> <mtext> = </mtext> <mmultiscripts> <mtext> E </mtext> <mtext> C </mtext> <none/> </mmultiscripts> <mtext> + </mtext> <mmultiscripts> <mtext> E </mtext> <mtext> p </mtext> <none/> </mmultiscripts> <mtext> + </mtext> <mmultiscripts> <mtext> E </mtext> <mtext> pl </mtext> <none/> </mmultiscripts> </mrow> </math>