WARNING:
JavaScript is turned OFF. None of the links on this concept map will
work until it is reactivated.
If you need help turning JavaScript On, click here.
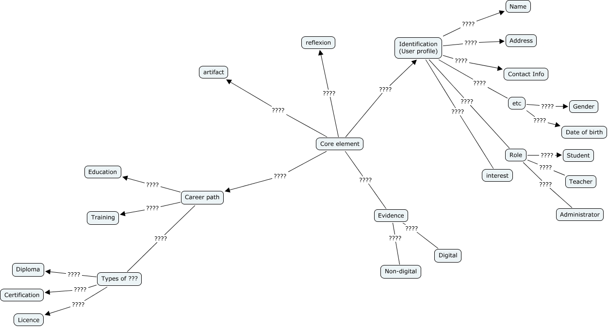
This Concept Map, created with IHMC CmapTools, has information related to: Core element, Types of ??? ???? Diploma, Types of ??? ???? Certification, Core element ???? artifact, Core element ???? Career path, Identification (User profile) ???? Address, Evidence ???? Digital, Career path ???? Types of ???, Core element ???? Identification (User profile), etc ???? Date of birth, Identification (User profile) ???? interest, Career path ???? Training, Types of ??? ???? Licence, Core element ???? Evidence, Evidence ???? Non-digital, Role ???? Student, Identification (User profile) ???? Role, Role ???? Teacher, etc ???? Gender, Identification (User profile) ???? Name, Role ???? Administrator